















一.牙科医疗设备标准解读
国际标准概览
1.国际标准IEC 60601-1-2:2015 ,着重规定了医用电气设备基本安全和基本性能的电磁兼容性(EMC)。其中医疗设备对漏电流、抗干扰能力要求极严,尤其是生命支持类设备,如辐射发射在特定频段需额外降低 3-10dB;测试中设备需模拟临床使用状态,不能因干扰中断功能;电源输入端需采用医用级滤波器,满足 2×Un+1000V 的耐压要求;信号线使用低容值 TVS 管避免信号失真。静电放电(ESD)抗扰度方面,设备在干扰下不得误动作或丢失数据,可采用三级防护(GDT+MOV+TVS)。
2.国际标准IEC 80601- 2- 60:2019 ,着重规定了牙科设备在基本安全和基本性能方面的特殊要求。在安全结构上,要求设备具备稳固且符合人体工程学的构造,防止使用者意外受伤;易接近的保险开关必须易于操作,能在紧急情况下迅速切断电源。接地措施要严格按照标准执行,确保漏电时电流能安全导入大地;隔离电压、绝缘、电气间隙、爬电距离以及耐压等方面,都有明确的量化指标,保障设备在电气性能上的安全可靠。
国内标准详情
国内依据国际标准并结合自身产业特点,形成了完善的标准体系。
在医用电气设备电磁兼容方面,采用 YY 9706.102-2021标准,等同采用 IEC 60601-1-2,2023 年 5 月 1 日实施,覆盖传导发射、辐射发射、谐波电流等测试,要求设备在干扰下保持基本性能 ,全方位保障主板的电磁兼容性。
在牙科设备专用安全方面,采用标准 GB 9706.260-2020,等同采用 IEC 80601-2-60,要求牙科设备使用高导电性屏蔽材料(如铜、铝)提升抗干扰能力。但未单独规定 EMC 测试限值,需结合 YY 9706.102-2021 执行。
二.EMC电磁兼容测试要求剖析
静电放电抗扰度
1.医用电气设备需满足特定的静电放电抗扰度指标,空气放电分别为±2KV、±4KV和±6KV 。这是模拟日常生活中可能出现的静电接触情况,比如医护人员或患者在接触设备时产生的静电。
2.测试时,使用静电发生器模拟实际静电放电场景。接触放电是将静电发生器的放电电极直接接触设备的金属外壳部件进行放电;空气放电是将放电电极接近受试设备并由火花对受试设备放电;间接放电是将放电电极通过垂直放置于离被测设备壳体面10cm处的- 0.5m*0.5m大小的金属板,向该金属板放电。若设备在测试过程中能正常运行,无死机、数据丢失、功能异常等情况,即符合要求。
快速瞬变脉冲群抗扰度
1.测试时,使用能产生特定波形的快速瞬变脉冲群发生器,通过耦合装置将瞬变脉冲群注入电源线或其它信号电缆及互连电缆线中。若设备在测试期间能维持正常功能,不出现误动作、显示错误等问题,便符合抗扰度要求。
2.由于医用电气设备使用的交流电源连接在公共电网上,其他电气设备的大功率电感性负载开关或继电器接点闭合产生的断续放电,会在电源线中形成快速瞬变脉冲群,可能干扰医疗设备。标准规定在AC和DC电源线上施加±0.5KV, ±1KV和±2KV快速瞬变脉冲群的电平 。
雷击浪涌抗扰度
1.自然界雷电或大功率负载开关、电力系统故障会产生浪涌,干扰设备正常工作甚至造成损坏。标准要求对AC电源线的相线对地施加±0.5KV, ±1KV和±2KV;相线对相线施加±0.5KV,和±1KV 。
2.测试时,通过耦合装置将浪涌电压注入电源线中,依据GB/T 17626.5国家标准执行。设备在测试后无硬件损坏、性能下降等情况,即表明通过测试。
电压暂降、短时中断和电压变化的抗扰度
1.电源系统故障或负载激烈变化会引起供电中断或者电源电压暂降。电压暂降是指电气系统某一点电压在短时间内突然下降,经半个周期到几秒钟的短暂持续期后又恢复正常;短时中断指供电电压消失一段时间,一般不超过1分钟,电压下降到零,可认为是100%幅值的电压暂降。标准对供电电源的电压暂降、短时中断和电压变化有明确要求。
2.测试时,用调压变压器和开关按规定要求进行电压暂降和短时中断的试验。若设备在试验过程中能维持正常功能,或者在短时变化恢复后能迅速恢复正常,即符合抗扰度要求。
三.行业痛点与EMC常见问题洞察
行业痛点深度挖掘
牙科设备对精度和功能的要求不断提高 :
基于锥形束 CT(CBCT)的导航系统可实时匹配术前规划与术中骨组织位置,动态调整钻头路径;动态稳定性控制在手术过程中需抵抗手部抖动、组织反作用力等干扰,保持操作轨迹的稳定性;多模态协同操作设备需支持钻削、铣削、激光切割等多种操作模式,并与 irrigation(冲洗)、止血等辅助功能联动,确保操作连贯性。
成本压力:
研发和生产成本高,包括先进技术的研发投入、高精度零部件的采购、严格的质量检测等,导致设备价格昂贵,增加了医疗机构的采购成本。
市场竞争激烈:
众多企业纷纷进入牙科医疗设备市场,竞争激烈。国际知名品牌凭借先进技术和品牌优势占据高端市场,国内企业则在中低端市场竞争,企业需要在产品质量、价格、服务等多方面提升竞争力。
EMC常见问题解析
牙科设备中的电子元件众多,不同元件之间容易产生电磁干扰
牙科电机的高速旋转电机可能会对附近的电子传感器产生干扰,影响设备对口腔数据的准确采集
电磁干扰不仅会影响设备的性能,还可能导致诊断和治疗的误差,降低医疗质量
案例:
| 场景 | 软件算法 | 电机系统 | 定位技术 | 
| 微创即刻种植 | 基于 AI 的骨密度分析 + 自动路径规划 | 微伺服电机(φ8mm,扭矩 1N・m) | 光学导航(误差≤0.3mm) | 
| 复杂骨增量手术 | 多模态影像融合 + 应力模拟算法 | 直驱式步进电机(分辨率 1.8°) | 电磁追踪(穿透性强) | 
| 儿童牙种植 | 力控防过载算法 + 虚拟屏障保护 | 音圈电机(响应时间 < 10ms) | 超声实时成像(无辐射) | 
电磁发射(EMI)超标
原理:设备内部高频元件(如电机、电源、处理器)工作时会辐射电磁噪声(如射频干扰、谐波)
案例:牙科手持电机的电刷换向产生高频脉冲噪声,若未有效滤波,可能耦合到显示屏的驱动电路,导致像素信号紊乱,出现闪烁或花屏,功率模块(如开关电源)的 EMI 未被抑制,通过电源线传导至控制系统,干扰 MCU 的逻辑信号,引发显示错误(如数据读取错误)
电磁抗扰度(EMS)不足
原理:设备对外部电磁干扰(如医院内其他设备的射频信号、电网波动)缺乏抗扰能力
案例:邻近的牙科 CT 或激光设备工作时产生强电磁场,若显示屏的驱动芯片未做抗扰设计(如未加屏蔽罩或去耦电容),可能导致显示控制器误动作;电网中的浪涌或谐波(如手术室大功率设备启停)通过电源线侵入,使显示屏的电源模块输出不稳定,引发显示异常
电磁兼容(EMC)设计缺陷
原理:设备内部各模块布局不合理,导致电磁耦合(如导线交叉干扰、接地环路)
案例:显示屏的排线与电机驱动线平行布线,形成寄生电容耦合,电机高速运转时的脉冲信号串扰至显示信号,造成图像闪烁;接地系统设计不良(如数字地与模拟地混接),导致高频噪声通过地线回流至显示屏电路,干扰显示驱动芯片的基准电压
电子元件老化与 EMC 性能退化
电容失效:电解电容老化后 ESR增大,滤波能力下降,电源纹波加剧,可能引发显示屏供电不稳
屏蔽层腐蚀:金属屏蔽罩或导电胶条老化后,电磁屏蔽效能降低,外部干扰更易侵入电路
过热加剧老化:EMI 滤波不足可能导致电路中感性元件(如电感)发热增加,加速周边元件(如电阻、芯片)的热老化
电应力损伤:持续的电磁干扰可能使芯片长期处于异常工作状态(如频繁复位、逻辑错误),导致内部晶体管磨损,缩短寿命
散热问题与EMC的耦合效应
散热不良引发 EMC 性能恶化:元件温升导致参数漂移:高温下,电容容量、电阻阻值可能偏离标称值,导致滤波电路失效(如 RC 滤波器截止频率偏移),EMI 抑制能力下降
热变形引发结构屏蔽失效:塑料外壳受热变形后,屏蔽接缝间隙增大(如超过 λ/20,λ 为干扰波长),电磁泄漏增加
EMC 设计影响
散热路径:屏蔽罩限制散热:全金属屏蔽可能阻碍空气流动,若未设计散热孔或热传导路径,导致元件在高温下工作,形成 “散热差→EMC 恶化→更易故障” 的循环
接地与散热共路径:不合理的接地设计(如通过散热片接地)可能使热噪声混入地线,加剧电磁干扰
四.牙科设备EMC的解决思路
EMC设计引入类“DFMEA”
一、DFMEA 在 EMC 设计中的应用逻辑
核心目标:
通过结构化分析,识别 EMC 设计中可能的失效模式、原因及影响,提前采取预防措施
实施流程:
定义功能要求:明确设备 EMC 性能指标(如辐射限值、抗扰度等级)
识别潜在失效模式:分析设计中可能导致 EMC 不达标的薄弱环节
评估风险优先级:通过严重度(S)、发生度(O)、检测度(D)计算 RPN 值
制定预防 / 探测措施:针对高风险项优化设计
跟踪验证:通过测试确认改进效果
二、EMC 设计中典型的 DFMEA 分析项
| 系统/组件 | 潜在失效模式 | 失效影响 | 可能原因 | 预防措施 | 验证措施 | 
| 电源模块 | 传导发射超标 | 干扰电网或其他设备 | 滤波电路设计不足、共模扼流圈饱和 | 增加 EMI 滤波器阶数、选用高饱和电流磁芯 | 电源阻抗稳定网络(LISN)测试 | 
| 电机驱动 | 高频辐射干扰 | 影响显示屏或传感器信号 | 电机电刷火花、PWM 调制频率选择不当 | 增加 RC 缓冲电路、使用正弦波驱动技术 | 近场探头扫描辐射热点 | 
| 显示屏 | 静电放电(ESD)导致花屏 | 影响医生操作判断 | 屏幕未接地、缺少 ESD 保护器件 | 增加 TVS 二极管阵列、金属边框接地 | IEC 61000-4-2 ESD | 
| 传感器接口 | 射频干扰导致信号失真 | 测量数据不准确 | 差分信号线间距过大、未加共模滤波 | 减小差分对间距、增加共模电感 | 射频电磁场抗扰度(RS)测试 | 
| PCB 设计 | 信号串扰导致误触发 | 设备功能异常 | 高速信号线与敏感线平行走线 | 增加地平面隔离、关键信号包地处理 | 时域反射仪(TDR)检测阻抗不连续性 | 
| 外壳结构 | 接缝处电磁泄漏 | 辐射发射超标 | 金属外壳接缝未导电连接、密封圈老化 | ||
三、EMC-DFMEA 的风险评估与优先级排序
风险优先数(RPN)计算:
RPN = 严重度(S)× 发生度(O)× 检测度(D)
严重度(S):1(可忽略)~10(危及生命)
发生度(O):1(极不可能)~10(几乎肯定)
检测度(D):1(肯定能检测)~10(无法检测)
决策规则:
RPN≥100:必须立即采取措施
S≥8:无论 RPN 值如何,均需优先处理
50≤RPN<100:纳入改进计划
RPN<50:可接受风险
四、实施 EMC-DFMEA 的关键工具
仿真工具:
ANSYS HFSS:PCB 板级电磁场仿真,预测辐射热点
CST Studio:整机 EMC 性能仿真,优化外壳屏蔽设计
测试设备:
频谱分析仪 + 接收天线:辐射发射测试
EMC 测试接收机:传导发射测试
示波器 + 探头:信号完整性分析
标准化模板:
采用 AIAG-VDA DFMEA 表格,增加 EMC 专用字段(如 “EMC 标准条款”、“测试方法”)
五、牙科设备实施 EMC-DFMEA 的核心要件
跨部门协作
硬件工程师、EMC 工程师、可靠性工程师共同参与分析
标准融合
参考 IEC 60601-1-2、YY 9706.102 等医疗设备 EMC 标准
全生命周期管理
设计阶段:通过仿真预判风险
样机阶段:通过 EMC 测试验证措施有效性
量产阶段:定期抽检,监控EMC稳定性
持续改进
建立失效案例库,总结共性问题,优化设计指南
六、典型案例:口腔种植设备的 EMC-DFMEA 改进
问题描述:
某知名公司口腔种植导航设备在测试中发现,电机驱动模块产生的高频噪声干扰光学定位系统,导致定位精度下降
DFMEA 分析与改进:
失效模式:电机 PWM 驱动信号通过空间辐射干扰光学传感器
风险评估:S=8(影响手术精度),O=7(设计未考虑隔离),D=4(测试阶段可发现)→ RPN=224
改进措施:
将电机驱动 PCB 与传感器 PCB 正交布局,减少电场耦合
在电机驱动电路增加共模扼流圈,降低共模辐射
光学传感器模块增加金属屏蔽罩,并可靠接地
验证结果:辐射发射降低 12dBμV/m,定位精度恢复至设计指标
五、常用接口及EMC设计电路解析
电源接口EMC及可靠性设计
AC 电源接口:用于连接外部220V交流输入
| 型号 | 器件类型 | 使用位置 | 作用 | 封装 | 
| 2R600L | GDT | 电源接口 | 浪涌,防雷(户外产品,关注续流问题) | 2RXXXL | 
| 14D561K/14D511K | MOV | 电源接口 | 浪涌,防雷 | 14D | 
| CMZ/CML | EMI 共模抑制器 | 电源接口 | 共模抑制 | SMD | 
电源接口EMC及可靠性设计
DC 电源接口:用于连接外部电源适配器(如 5V/12V 直流输入),部分主板芯片支持通过 USB 供电
| 型号 | 器件类型 | 使用位置 | 作用 | 封装 | 
| 3R090L | GDT | 电源接口 | 浪涌,防雷(户外产品,关注续流问题) | 3RXXXL | 
| SMBJ6.5CA | TVS 瞬态抑制二极管 | 电源接口 | 浪涌、抛负载 | SMB/Do-214AA | 
| SMCJ15CA | TVS 瞬态抑制二极管 | 电源接口 | 浪涌、抛负载 | SMC/Do-214AB | 
| CMZ7060A-701T | EMI 共模抑制器 | 电源接口 | CE传导,共模抑制,电流更小,考虑小封装 | 7060 | 
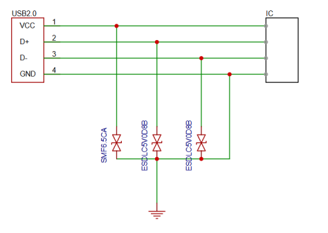
USB接口EMC及热插拔可靠性设计
USB-Type-C 接口:
USB接口具有高速数据传输能力,广泛应用于机器人与外部存储设备、传感器等的连接。其高速模式下的数据传输速率可达5Gbps,能快速传输大量数据,如机器人视觉图像数据
具备即插即用特性,方便用户随时连接和更换设备,提高机器人使用的便捷性,在各类机器人应用场景中发挥着关键作用
| 型号 | 器件类型 | 使用位置 | 作用 | 封装 | 
| ESD0524P | ESD | USB接口 | 浪涌、静电 | DFN2510 | 
| ESDSR05 | ESD | USB接口 | 浪涌、静电 | SOT143 | 
| CMZ2012A-900T | EMI 共模抑制器 | USB接口 | 共模抑制 | 2012 | 
RS-232 接口EMC及热插拔可靠性设计
RS232 接口:是常用的串行通信接口之一, RS232适用于短距离设备互联(如打印机、鼠标等),但需通过电平转换芯片(如 MAX232 )适配不同逻辑电平
| 型号 | 器件类型 | 使用位置 | 作用 | 封装 | 
| P0220SCL | TSS | RS232接口 | 浪涌、静电 | SMB | 
| P3100SCL | TSS | RS232接口 | 雷击、浪涌、静电 | SMB | 
| PBZ1608A02Z0T | 磁珠 | RS232接口 | 消除高频干扰 | 1608 | 
RS-485 接口EMC及热插拔可靠性设计
RS485 接口:RS-485 是一种串行通信标准,可以支持多个设备通过同一条串行总线进行通信;且适用于中长距离通信,具有较好的抗干扰能力和数据传输稳定性
| 型号 | 器件类型 | 使用位置 | 作用 | 封装 | 
| P0080SCL | TSS | RS485接口 | 浪涌、静电 | SMB | 
| PBZ1608A102Z0T | 磁珠 | RS485接口 | 消除高频干扰 | 1608 | 
以太网接口EMC及热插拔可靠性设计
以太网接口:支持有线网络连接;以太网接口为机器提供稳定的网络连接,支持远程控制和数据交互。通过以太网,机器可实时上传工作数据至云端,接受远程指令,实现智能化远程操作;其传输速率可达1000Mbps甚至更高,满足机器在自动化、智能化等领域对高速、稳定数据传输的需求
| 型号 | 器件类型 | 使用位置 | 作用 | 封装 | 
| 3R090L | GDT | 以太网接口 | 浪涌 | 3RXXXL | 
| ESDLC3V3D3B | ESD | 以太网接口 | 浪涌、静电 | SOD323 | 
HDMI接口EMC及热插拔可靠性设计
HDMI 接口: 用于连接显示器输出视频信号(部分开发板支持)
| 型号 | 器件类型 | 使用位置 | 作用 | 封装 | 特点 | 
| ESD0524P | ESD | HDMI接口 | 浪涌、静电 | DFN2510 | 用量大,价值比高 | 
CAN接口EMC及热插拔可靠性设计
CAN 接口: CAN接口支持多主机并行通信、具有较强的抗干扰能力和实时性
| 型号 | 器件类型 | 使用位置 | 作用 | 封装 | 
| ESD24VAPB | ESD | CAN接口 | 浪涌、静电 | SOT23 | 
| CML4532A/ CML3225A | EMI | CAN接口 | 共模抑制 | SMD 
 | 
1.1 国际标准号及名称
| 标准号 | 标准名称 | 核心内容 | 
|---|---|---|
| ISO 15189 | 医学实验室质量和能力要求 | 规范医学实验室整体流程,包括粪便分析相关的样本处理、检测操作、结果报告等,确保实验室能力与质量 | 
| ISO 22870 | 体外诊断医疗器械性能评估标准 | 用于验证粪便分析仪的检测准确性、可靠性等性能指标,明确性能评估的方法与要求 | 
| ISO 13485 | 医疗器械质量管理体系要求 | 规定粪便分析仪制造商的质量管理体系,覆盖设计、生产、检验等全流程,确保产品符合国际质量规范。 | 
| CLSI GP41-A6 | 临床实验室标本处理指南(含粪便分析) | 涉及粪便样本的采集、保存、预处理及显微镜检查等操作规范,指导实验室标准化操作 | 
| 21 CFR Part 820 | 美国医疗器械质量管理体系法规 | 要求粪便分析仪制造商遵循设计控制、生产记录、上市后监测等质量体系要求,确保产品安全有效。 | 
| 欧盟 IVDR(Regulation (EU) 2017/746) | 欧盟体外诊断医疗器械法规 | 对粪便分析仪进行风险分级(B/C/D 类),明确高风险设备需经公告机构审核,要求加贴 UDI 标识,提交临床数据,强化上市后监测 | 
1.2 国内标准号及名称
| 标准号 | 标准名称 | 核心内容 | 
|---|---|---|
| YY/T 1745-2021 | 粪便分析仪行业标准 | 规定粪便分析仪的技术指标:检出率≥90%(质控品 / 模拟样本)、携带污染率≤0.05%、临床符合率≥80%(与人工镜检对比),明确有形成分识别、隐血检测等功能要求 | 
| GB/T 18268.1-2010 | 测量、控制和实验室用电气设备电磁兼容性要求 第 1 部分:通用要求 | 对应 IEC 61326-1,规范粪便分析仪的电磁兼容性,避免电磁干扰影响检测准确性。 | 
| GB/T 29791.3-2013 | 医疗器械 标签与说明书 第 3 部分:体外诊断器械 | 对应 ISO15223-3,规定粪便分析仪标签和说明书的内容要求,包括适用范围、检测限、干扰因素等 | 
| GB 9706.1- 2020 | 医用电气设备 第1部分:基本安全和基本性能的通用要求 | |
| GB 4824- 2019 | 工业、科学和医疗设备 射频骚扰特性 限值和测量方法》 | |
1.3 其它国家和主体标准要求
| 标准号 / 认证途径 | 标准名称 / 法规名称 | 核心内容 | 
|---|---|---|
| FDA 510 (k) 认证(Class II 类) | 美国食品药品监督管理局 Class II 类医疗器械上市前通知 | 适用于粪便隐血检测分析仪等中低风险设备,需证明与已上市设备 “实质等效性”,提交性能验证数据(如准确性、重复性) | 
| FDA PMA 申请(Class III 类) | 美国食品药品监督管理局 Class III 类医疗器械上市前批准 | 适用于高风险检测设备(如寄生虫 / 病原体分型),需提交完整临床试验数据,证明安全性和临床有效性,审核流程更严格 | 
| 21 CFR Part 820 | 美国医疗器械质量管理体系法规 | 要求粪便分析仪制造商遵循设计控制、生产记录、纠正预防措施、上市后监测等全流程质量体系要求 | 
| 欧盟 IVDR(Regulation (EU) 2017/746) | 欧盟体外诊断医疗器械法规 | 按风险分级:Class B(如隐血检测)可自我声明或公告机构审核;Class C/D(如寄生虫 / 癌症筛查)需公告机构审核;要求加贴 UDI 标识,提交临床数据,强化上市后监测 | 
02标准的电子部份电磁兼容EMC内容
2.1 国际标准中的电子部分EMC内容
在国际标准IEC 60601- 1- 2中,对电子部分的电磁发射要求十分严格
规定设备在射频范围内的传导发射和辐射发射都不能超过规定限值,防止对周围电子设备如医疗监护仪、通信设备等造成干扰。在抗扰度方面,要求设备能够承受一定强度的静电放电、射频电磁场辐射、电快速瞬变脉冲群等电磁干扰,确保设备在受到这些干扰时不会出现功能异常、数据错误或损坏等情况
2.2 国内标准中的电子部分EMC内容
YY/T 1745-2021《粪便分析仪行业标准》
适用范围:中国粪便分析仪专用标准,明确引用 GB/T18268 系列作为EMC依据国家药品监督管理局医疗器械技术审评中心
核心 EMC 内容:合规要求
仪器主机需同时符合 GB/T18268.1-2010(通用要求)和 GB/T18268.26-2010(IVD 专项要求)的I组A类设备标准国家药品监督管理局医疗器械技术审评中心
测试方法:按上述标准进行 EMC 测试,包括抗扰度(ESD、EFT、射频场等)和发射限值(传导、辐射)国家药品监督管理局医疗器械技术审评中心
临床符合率:EMC测试中设备需保持≥80% 的阳性检出符合率(与人工镜检对比)国家药品监督管理局医疗器械技术审评中心
抗干扰能力:在典型医疗电磁环境(如Wi-Fi、高频电刀)下,设备需稳定运行,无数据误判国家药品监督管理局医疗器械技术审评中心
03粪便分析仪在实际应用过程的问题
3.1 痛点问题 电磁干扰导致检测数据不稳定
例如: 附近的大型医疗设备如核磁共振仪在运行时,其强大的电磁场可能耦合到粪便分析仪的电路中,导致检测信号出现波动,使检测结果出现偏差,影响医生对患者病情的准确判断
工频磁场(如附近变压器、MRI 设备)导致的基线漂移
现象:
设备在“空白对照”测试(检测纯生理盐水样本)时,本应显示“0 干扰物”,却持续出现“疑似杂质”的基线波动(数值在0-5之间反复跳动);长期使用后,校准用的标准品检测值偏差超过10%(如标准值100,实测90 或110)。
原因:
50Hz工频磁场(强度超过30A/m)干扰光学检测系统的光电二极管,导致输出信号的直流分量偏移,影响数据校准的稳定性
3.2 痛点问题 抗静电能力不足
实际操作中,操作人员与设备接触时可能产生静电放电现象
由于粪便分析仪部分部件抗静电能力不足,静电放电可能会干扰设备内部电路,导致设备死机、重启或者检测程序出错,这不仅影响检测效率,还可能造成样本检测中断,需要重新进行检测,增加了时间成本和样本损耗
现象:
医护人员佩戴橡胶手套接触设备操作面板(如触摸屏、按键)时,设备突然出现显示屏闪烁、菜单乱码,或已输入的样本编号、检测模式被自动篡改;严重时可能触发设备 “误报警”(无故障却提示 “系统错误”)
原因:
人体静电(尤其干燥环境下)通过接触或空气放电耦合到设备的控制电路,干扰微处理器的信号处理,导致逻辑判断错误
3.3 痛点问题 电源干扰敏感
医院的供电系统可能存在电压波动、谐波等电源干扰问题;粪便分析仪如果对电源干扰敏感,当电源出现波动时,可能会导致设备工作异常,如检测参数不准确、传感器工作不稳定等;这使得在电源质量不佳的环境下,粪便分析仪难以提供可靠的检测结果
电快速瞬变脉冲群(EFT)导致的机械传动故障
现象:
设备在自动进样过程中,机械臂突然卡顿(停在样本架上方不动),或样本针(吸取粪便悬液的部件)偏离预设轨迹,戳到样本管外壁;部分设备会出现 “样本混匀搅拌器” 转速忽快忽慢,导致样本未充分混匀,影响检测均匀性。
原因:
电网中因电机启动、开关动作产生的高频脉冲(5kHz)通过电源线耦合到设备的电机驱动电路,干扰步进电机的控制信号,导致机械运动精度下降
3.4 痛点问题 雷击浪涌损坏
浪涌干扰(如雷击、电网切换)导致的设备宕机或硬件损坏
现象:
雷雨天气或医院配电室切换供电线路后,设备突然黑屏、无任何响应(无法开机);或重启后提示 “传感器通信失败”,拆开后发现光学检测模块的电路板烧蚀(有焦痕)
原因:
浪涌电压(线 - 地间可达 4kV)击穿设备电源模块的防雷击保护电路,直接损坏敏感电子元件(如运算放大器、传感器接口芯片)
基于NASA、世界气象组织等权威机构的最新研究,全球雷电活动最频繁的前三名国家及地区如下:
第一名:委内瑞拉・马拉开波湖地区 闪电密度:年均 232.52 次 / 平方公里(全球最高)
第二名:刚果民主共和国・卡巴雷区(Kabare) 闪电密度:年均 205.31 次 / 平方公里(非洲最高)
第三名:刚果民主共和国・坎佩内(Kampene) 闪电密度:年均 176.71 次 / 平方公里(赤道地区高频区)
AC电源接口EMC及可靠性设计
AC 电源接口:用于连接外部220V交流输入
| 型号 | 器件类型 | 使用位置 | 作用 | 封装 | 
|---|---|---|---|---|
| 2R600L | GDT | 电源接口 | 浪涌,防雷(户外产品,关注续流问题) | 2RXXXL | 
| 14D561K/14D511K | MOV | 电源接口 | 浪涌,防雷 | 14D | 
| CMZ/CML | EMI 共模抑制器 | 电源接口 | 共模抑制 | SMD | 
12V/24V DC电源接口EMC及可靠性设计
DC 电源接口:用于连接外部 12V/24V DC电源输入, 为内部模块供电(如电机、传感器)。
| 型号 | 器件类型 | 使用位置 | 作用 | 封装 | 
|---|---|---|---|---|
| 2R090L | GDT | 电源接口 | 浪涌,防雷(户外产品,关注续流问题) | 2RXXXL | 
| 20D820K | MOV | 电源接口 | 浪涌,防雷 | 20D | 
| CMZ7060A-701T | EMI 共模抑制器 | 电源接口 | 共模抑制 | 7060 | 
| SMBJ15CA/SMBJ28CA | TVS | 电源接口 | 浪涌,抛负载 | SMB | 
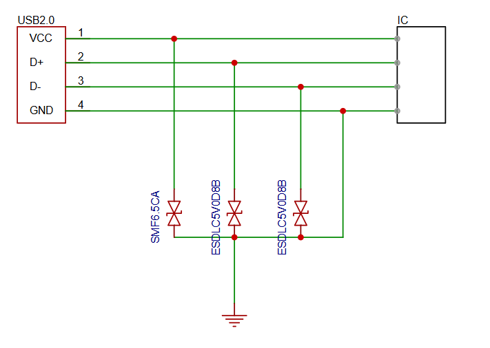
USB-2.0接口EMC及热插拔可靠性设计
USB-2.0接口: USB 2.0旨在提供更快的数据传输速度和更好的设备兼容性;并且在接口速度上实现了飞跃,将其从最初的最大12 Mbps提升至480 Mbps;这使得USB接口能够满足更多高带宽设备的需求,如高速打印机、扫描仪、外部存储设备和多媒体设备等。
| 型号 | 器件类型 | 使用位置 | 作用 | 封装 | 
| ESDLC5V0D8B | ESD | USB接口 | 浪涌、静电 | DFN1006 | 
| SMF6.5CA | TVS | USB接口 | 浪涌、抛负载 | SOD123FL | 
USB 3.0接口EMC及热插拔可靠性设计
USB 3.0 接口:
USB 3.0 接口具有高速数据传输能力,广泛应用于机器与外部存储设备、传感器等的连接。其高速模式下的数据传输速率可达5Gbps,能快速传输大量数据,如机器视觉图像数据;具备即插即用特性,方便用户随时连接和更换设备,提高机器使用的便捷性,在各类机器应用场景中发挥着关键作用。
| 型号 | 器件类型 | 使用位置 | 作用 | 封装 | 
|---|---|---|---|---|
| ESD0524P | ESD | USB接口 | 浪涌、静电 | DFN2510 | 
| ESDLC5V0D8B | ESD | USB接口 | 浪涌、静电 | DFN1006 | 
| SMF6.5CA | TVS | USB接口 | 浪涌,抛负载 | SOD123FL | 
| CMZ2012A-900T | EMI共模抑制器 | USB接口 | 共模抑制 | 2012 | 
RS-232 接口EMC及热插拔可靠性设计
RS232 接口: 是常用的串行通信接口之一, RS232适用于短距离设备互联(如打印机、鼠标等),但需通过电平转换芯片(如 MAX232 )适配不同逻辑电平。
| 型号 | 器件类型 | 使用位置 | 作用 | 封装 | 
|---|---|---|---|---|
| P0220SCL | TSS | RS232接口 | 浪涌、静电 | SMB | 
| P3100SCL | TSS | RS232接口 | 雷击、浪涌、静电 | SMB | 
| PBZ1608A02Z0T | 磁珠 | RS232接口 | 消除高频干扰 | 1608 | 
RS-485 接口EMC及热插拔可靠性设计
RS485 接口: RS-485 是一种串行通信标准,可以支持多个设备通过同一条串行总线进行通信;且适用于中长距离通信,具有较好的抗干扰能力和数据传输稳定性。
| 型号 | 器件类型 | 使用位置 | 作用 | 封装 | 
|---|---|---|---|---|
| P0080SCL | TSS | RS485接口 | 浪涌、静电 | SMB | 
| PBZ1608A102Z0T | 磁珠 | RS485接口 | 消除高频干扰 | 1608 | 
以太网接口EMC及热插拔可靠性设计
以太网 接口:
支持有线网络连接;以太网接口为机器提供稳定的网络连接,支持远程控制和数据交互。通过以太网,机器可实时上传工作数据至云端,接受远程指令,实现智能化远程操作;其传输速率可达1000Mbps甚至更高,满足机器在自动化、智能化等领域对高速、稳定数据传输的需求。
| 型号 | 器件类型 | 使用位置 | 作用 | 封装 | 
|---|---|---|---|---|
| 3R090L | GDT | 以太网接口 | 浪涌 | 3RXXXL | 
| ESDLC3V3D3B | ESD | 以太网接口 | 浪涌、静电 | SOD323 | 
01
国际和国内标准情况
1.1 国际和国内基础安全与通用性能标准
| 标准号 | 标准名称 | 标准内容 | 
|---|---|---|
| IEC 60601-1:2005+AMD2:2020 | 医疗电气设备 - 第 1 部分:基本安全和基本性能的通用要求(含 2020 年修订) | 覆盖设备电气安全(如漏电流≤0.5 mA)、机械强度(如 1.5 米跌落测试)、环境适应性(温度范围 10-40℃)等核心要求,新增对软件作为医疗设备(SaMD)的风险管理要求,明确设备需通过 YY/T0648 | 
| IEC 60601-1-2:2014+AMD1:2020 | 医疗电气设备 - 第 1-2 部分:电磁兼容性(EMC)(含 2020 年修订) | 规定设备需通过静电放电(±8 kV 接触放电)、射频场抗扰度(10 V/m@80-2700 MHz)等测试,新增对家用医疗环境(如蓝牙通信设备)的 EMC 豁免条款,要求设备标签标注 "与无线设备保持至少 30 cm 距离 | 
| IEC 60601-2-66:2019 | 医疗电气设备 - 第 2-66 部分:助听器和听力辅助系统的特殊安全要求 | 针对助听器的专用安全标准,修正电压范围至 1.6-4.5 V,跌落测试高度调整为 1.0 米,新增对可充电电池的过热保护要求,规定骨导振动器的机械耦合强度需通过 ISO 389-3 标准验证 | 
| ISO 13485:2016 | 医疗器械质量管理体系 - 用于法规的要求 | 要求制造商建立从设计到售后的全流程质量管理,包括供应商审核(如芯片供应商需符合ISO9001)、变更控制(如软件升级需重新验证)、不良事件报告(如耳鸣掩蔽器声输出异常需 48 小时内上报),认证需通过第三方审核iso.org。 | 
| ISO 14971:2019 | 医疗器械风险管理 - 应用指南 | 强制要求对设备使用风险(如电刺激过载导致的神经损伤)进行 FMEA 分析 | 
1.2 声学性能与测试方法
| 标准号 | 标准名称 | 标准内容 | 
|---|---|---|
| ISO 8253-1:2010 | 声学 - 测听方法 - 第 1 部分:纯音气导和骨导测听 | 规定听力计频率精度±1%(如2000Hz误差≤20Hz),声压级校准需使用TDH-50P耳机配合HA-1型仿真耳,骨导振动器需通过 ISO389-3标准的机械耦合测试,掩蔽噪声需符合 ANSIS3.44-1996的等效连续A声级要求 | 
| ISO 8253-3:2022 | 声学 - 测听方法 - 第 3 部分:言语测听 | 新增对多语言测试材料(如中文普通话、西班牙语)的语音平衡要求,规定测试信号需通过IEC61672-1的频率加权(A计权),言语识别率测试需在信噪比+10dB条件下进行,测试结果需与ISO7029的参考数据库比 | 
| IEC 60645-1:2017 | 电声学 - 测听设备 - 第 1 部分:纯音和言语测听设备 | 整合原IEC 60645-1(纯音)和IEC60645-2(言语)标准,要求设备谐波失真≤3%(125-8000 Hz),频率响应范围覆盖 125-12000 Hz,言语测听模块需通过ISO8253-3的测试材料验证,新增对AI算法辅助测听的验证流程 | 
| IEC 60645-5:2004 | 电声学 - 测听设备 - 第 5 部分:听觉声阻抗测量仪器 | 规定声导抗测试设备的探头音频率(226 Hz/1000 Hz)、压力范围(-400至+200daPa),中耳肌肉反射测试需符合ISO1996-1 的环境噪声限值,设备需通过YY/T0761的校准验证,新增对无线传输数据的加密要求 | 
| IEC 60118-16:2022 | 电声学 - 助听器 - 第 16 部分:助听器功能的定义和验证 | 针对智能助听器的降噪、反馈抑制等功能,规定降噪效果需通过反相法测试(SNR改善≥1dB),手动/自动程序切换响应时间≤200 ms,多通道处理需符合 ISO 21748 的测量不确定度要求,填补国内助听器功能检测的标准空白全国标准信息公共服务平台。 | 
1.3 地区标准
欧盟CE认证(MDR法规)
分类规则:助听器、听力计属IIa类,神经刺激设备可能归为IIb或III类,需符合MDR Annex I的通用安全与性能要求(GSPR)
技术文档:包括风险管理报告、临床数据(如残余抑制试验结果)、标签与说明书(含CE标志及UDI码)
美国FDA认证
510(k) 路径:非植入式耳鸣设备(如掩蔽器)需通过等效性对比,证明与已上市产品(如ANSIS3.44-1996标准设备)实质等同accessdata.fda.gov
De Novo路径:创新设备(如Lenire)需提交多中心临床试验数据,证明安全性和有效性(如 THI 评分改善率≥58.6%)
其他地区
日本 PSE 认证:需符合 JISC60601-1-2电磁兼容要求,及JIST0601-2-70的听力设备性能标准
澳大利亚TGA认证:遵循 AS/NZS 60601系列标准,并通过TGA登记注册
02
标准的电子部份电磁兼容EMC内容
2.1 电磁兼容的含义与重要性
电磁兼容性(EMC)指设备在共享电磁环境时,能相互兼容并执行各自功能的状态
在医院环境中,耳鸣耳聋综合诊疗设备需要与众多仪器仪表、电网等设备共同工作,不能因彼此的电磁发射导致功能降低或性能受损,同时也不能影响其他设备的正常运行,这对于保障医疗设备的稳定运行和医疗服务的顺利开展至关重要
2.2 电磁兼容的研究领域
骚扰源研究电子设备产生电磁辐射的机制和特性,比如诊疗设备内部的电路工作时可能产生的电磁辐射
敏感设备的抗扰性能关注设备对电磁骚扰的抵抗能力,耳鸣耳聋综合诊疗设备要能在复杂电磁环境下准确检测和治疗,就必须具备良好的抗扰性能
电磁骚扰的传播特性研究电磁骚扰通过空间辐射、导线传导等方式传播的规律,以便采取针对性措施抑制骚扰传播
电磁兼容测量方法包含对电磁发射和抗扰度等的测量技术和规范,通过精确测量判断设备是否符合EMC标准
系统内部和系统间的电磁兼容性分析确保设备内部各组件之间以及不同设备系统之间在电磁方面和谐共处
2.3 基本术语解释
发射是设备向外界释放电磁能量的过程,若耳鸣耳聋综合诊疗设备发射的电磁能量过大,可能干扰其他医疗设备
性能降低指设备因受到干扰导致功能或性能无法达到预期标准,如设备检测数据不准确、治疗效果受影响等
电磁骚扰是导致设备性能下降或对生命安全构成威胁的电磁现象,像附近大功率设备产生的电磁噪声可能干扰诊疗设备
干扰信号是对有用信号产生负面影响的信号,会影响设备对耳鸣耳聋信号的准确检测和分析
干扰度体现设备在面临电磁骚扰时保持正常运行的能力,干扰度越高,设备受干扰影响越小
敏感性反映设备对电磁骚扰的易感程度,敏感度高则抗扰度低,易受干扰
裕量是实际测量值与标准要求之间的差距,通常建议裕量至少为3dB ,以确保设备在不同环境下都能满足EMC标准
03
耳鸣耳聋综合诊疗设备应用问题
3.1 实际应用过程的痛点问题
电磁干扰导致检测误差:在医院复杂的电磁环境中,周围其他医疗设备、通信设备等产生的电磁干扰,可能使耳鸣耳聋综合诊疗设备在检测听力损失程度、耳鸣频率等关键数据时出现误差,影响医生对患者病情的准确判断。
抗扰度不足影响治疗效果:如果设备的抗扰度不足,在治疗过程中受到外界电磁干扰,可能导致治疗参数不稳定,如声刺激的强度、频率发生偏差,从而无法达到预期的治疗效果,延误患者康复进程。
设备兼容性问题:当耳鸣耳聋综合诊疗设备与医院信息系统、其他辅助医疗设备连接时,可能因电磁兼容性不佳出现通信故障、数据传输错误等兼容性问题,阻碍医疗流程的顺畅进行和患者信息的有效管理。
04
设备I/O接口及EMC解决方案
主要的对外I/O接口
数据接口:用于与外部设备进行数据传输,如连接电脑可上传患者的听力检测数据、耳鸣治疗方案等信息进行存储和分析,也能从电脑下载更新设备的软件程序和治疗算法,确保设备功能的先进性和数据管理的便捷性。
音频接口:负责输出和输入音频信号,输出用于治疗的声音信号到换能器(喇叭),为患者提供声刺激治疗;同时可接收外部音频设备的声音信号,用于听力测试等功能,保障音频信号的稳定传输和准确处理。
电源接口EMC及可靠性设计

| 型号 | 器件类型 | 使用位置 | 作用 | 封装 | 
| 3R090L | GDT | 电源接口 | 浪涌,防雷(户外产品,关注续流问题) | 3RXXXL | 
| SMBJ6.5CA | TVS 瞬态抑制二极管 | 电源接口 | 浪涌、抛负载 | SMB/Do-214AA | 
| CMZ7060A-701T | EMI 共模抑制器 | 电源接口 | CE传导,共模抑制,电流更小,考虑小封装 | 7060 | 
USB-2.0接口EMC及热插拔可靠性设计
USB-2.0接口: USB 2.0旨在提供更快的数据传输速度和更好的设备兼容性;并且在接口速度上实现了飞跃,将其从最初的最大12 Mbps提升至480 Mbps;这使得USB接口能够满足更多高带宽设备的需求,如高速打印机、扫描仪、外部存储设备和多媒体设备等。

| 型号 | 器件类型 | 使用位置 | 作用 | 封装 | 
| ESDLC5V0D8B | ESD | USB接口 | 浪涌、静电 | DFN1006 | 
| SMF6.5CA | TVS | USB接口 | 浪涌、抛负载 | SOD123FL | 
音频接口(3.5mm)EMC及热插拔可靠性设计
音频接口(3.5mm):支持麦克风输入或扬声器输出

| 型号 | 器件类型 | 使用位置 | 作用 | 封装 | 特点 | 
| ESDLC8V0D3B | ESD | 音频接口 | 浪涌、静电 | SOD323 | 方便手工焊接 | 
| ESDLC5V0D8B | ESD | 音频接口 | 浪涌、静电 | SOD882 | 适合机器贴片 | 
RS-485 接口EMC及热插拔可靠性设计
RS485 接口: RS-485 是一种串行通信标准,可以支持多个设备通过同一条串行总线进行通信;且适用于中长距离通信,具有较好的抗干扰能力和数据传输稳定性。


| 型号 | 器件类型 | 使用位置 | 作用 | 封装 | 
| P0080SCL | TSS | RS485接口 | 浪涌、静电 | SMB | 
| PBZ1608A102Z0T | 磁珠 | RS485接口 | 消除高频干扰 | 1608 | 
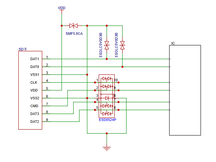
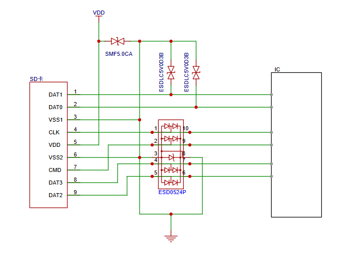
存储接口EMC及热插拔可靠性设计
SD卡 插槽:用于扩展存储容量,存放系统文件或数据 TF卡 插槽:部分小型开发板使用 TF 卡作为存储介质


| 型号 | 器件类型 | 使用位置 | 作用 | 封装 | 
| ESD0524P | ESD | SD卡接口 | 浪涌、静电 | DFN2510 | 
| ESDLC5V0D3B | ESD | SD卡接口 | 浪涌、静电 | SOD323 | 
| SMF5.0CA | TVS | SD卡接口 | 浪涌、抛负载 | SOD123FL | 
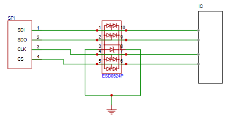
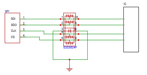
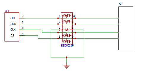
SPI接口EMC及热插拔可靠性设计
SPI 接口:高速串行通信接口,用于连接存储芯片、显示屏等


| 型号 | 器件类型 | 使用位置 | 作用 | 封装 | 
| ESD0524P | ESD | SPI接口 | 浪涌、静电 | DFN2510 | 
WIFI天线EMC及可靠性设计
WIFI天线: WIFI天线是用于传输和接收电磁波的设备,通过发射和接收电磁波实现无线通信。同时天线通过特定形状和尺寸选择性地接收或发射特定频率的电磁波,实现电信号与电磁波的相互转换。

| 型号 | 器件类型 | 使用位置 | 作用 | 封装 | 
|---|---|---|---|---|
| NRESDTLC5V0D8B | ESD | 电源接口 | 浪涌、静电 | DFN1006 | 
审核编辑 黄宇

一、行业标准剖析
1.1 国际行业标准解读
家用电动床
IEC 60335-1《家用和类似用途电器的安全 第1部分:通用要求》
IEC 60335-2-109《家用电动床的特殊要求》
家用电动床安全标准( UL 60601-1 / UL 962)
电动医疗床
IEC 60601-1《医用电气设备 第1部分:基本安全和基本性能的通用要求》
IEC 60601-2-52《医用病床的特殊要求》
欧盟(CE认证)EMC指令(2014/30/EU)
美国(FDA & UL认证)
FDA 21 CFR Part 890
医疗床需通过FDA注册(Class I或II类医疗器械)

1.2 国内行业标准情况
国家标准智能床《GB/T 45231 - 2025》
GB 4706.1 & GB 4706.108 家用电动床国家标准
等效IEC60335
GB 9706.1 医疗电气设备安全(等效IEC60601-1)
CCC认证
部分电动床可能需强制认证(视具体功能而定)


二、EMC测试要求详解
2.1 辐射骚扰测试内容
家用电动床 & 消费类电子设备
CISPR 11(工业、科学和医疗设备)
CISPR 14-1(家用电器)
CISPR 32(多媒体设备,替代CISPR 13/22)
EN 55032(欧盟,等效CISPR 32)
FCC Part 15 Subpart B/C(美国)
电动医疗床
IEC 60601-1-2(医疗设备EMC标准,引用CISPR 11)
EN 60601-1-2(欧盟医疗设备EMC)
| 标准 | 设备类别 | 频率范围 | 限值(dBμV/m) | 测试距离 | 
| CISPR 11 | 工业/科学/医疗(Class A) | 30 MHz~230 MHz | QP: 40 | 10m / 3m* | 
| 230 MHz~1 GHz | QP: 47 | 230 MHz ~ 1 GHz | ||
| CISPR 32 | 家用(Class B) | 30 MHz~230 MHz | QP: 30 | 3m | 
| 230 MHz~1 GHz | QP: 37 | |||
| FCC Part 15 | Class B(家用) | 30 MHz~88 MHz | 40.0 | 3m | 
| 88 MHz~216 MHz | 43.5 | |||
| 216 MHz~960 MHz | 46.0 | |||
| IEC60601-1-2 | 医疗设备 | 30MHz~6 GHz | 参考CISPR 11 Class B | 3m | 
| 注: CISPR 11允许10m测试,但3m更常见(限值需换算:10m限值 = 3m限值 + 10dB) QP=准峰值,AV=平均值,FCC通常用峰值(Peak)检测 | ||||
2.2 辐射骚扰测试限值要求
2.3 传导骚扰详细测试内容
主要检测电动床通过电源线、信号线等传导途径向电网或其他设备传输的电磁干扰
比如:电动床的开关电源工作时产生的高频干扰,可能通过电源线传导至电网,影响其他电器
测试标准:
CISPR 14 - 1、EN 55014 - 1等,国内对应GB 4343.1
家用电动床 & 消费类电子设备
CISPR 11(工业、科学和医疗设备)
CISPR 14-1(家用电器)
CISPR 32(多媒体设备)
EN 55014-1(欧盟,等效CISPR 14-1)
FCC Part 15 Subpart B(美国)
电动医疗床
IEC 60601-1-2(医疗设备EMC标准,引用CISPR 11)
EN 60601-1-2(欧盟医疗设备EMC)
2.4 传导骚扰详细限值要求
| 频率范围 | CISPR 11/CISPR 14-1 限值(dBμV) | FCC Part 15 限值(dBμV) | 
| 150 kHz ~ 500 kHz | QP: 79, AV: 66 | QP: 66 ~ 56* | 
| 500 kHz ~ 5 MHz | QP: 73, AV: 60 | QP: 56 | 
| 5 MHz ~ 30 MHz | QP: 73, AV: 60 | QP: 60 | 
注:FCC限值分Class A(工业)和Class B(家用),Class B更严格
医疗设备通常参考CISPR 11 Class B
特殊标准有些差异
2.5 ESD 静电放电抗扰度测试
| 设备类型 | ESD测试标准 | 备注 | 
| 家用电动床 | IEC 61000-4-2 / EN 61000-4-2 | 通用电子设备标准(CE认证适用) | 
| 电动医疗床 | IEC 60601-1-2 | 医疗设备专用,比通用标准更严格 | 
| 出口美国市场 | ANSI C63.16(参考IEC 61000-4-2) | FCC认证可能额外要求 | 
| 测试项目 | 测试电压 | 测试次数 | 判定标准 | 
| 接触放电 | ±4 kV(金属部件) | 10次/极性 | 功能短暂异常可接受(B级) | 
| 空气放电 | ±8 kV(绝缘表面) | 10次/极性 | 不允许损坏(D级不合格) | 
家用电动床(IEC 61000-4-2)
电动医疗床(IEC 60601-1-2)
| 测试项目 | 测试电压 | 测试次数 | 判定标准 | 
| 接触放电 | ±6 kV(金属部件) | 10次/极性 | 不允许功能中断(A/B级) | 
| 空气放电 | ±8 kV(绝缘表面) | 10次/极性 | 生命支持设备需±2kV余量 | 
2.6 电快速瞬变脉冲群抗扰度测试
家用电动床(IEC 61000-4-4)
| 测试端口 | 测试电压(kV) | 脉冲重复频率(kHz) | 测试时间 | 判定标准 | 
| 电源端口 | ±1 kV / ±2 kV | 5 kHz / 100 kHz | 每极性60s | B级可接受 | 
| 信号/控制端口 | ±0.5 kV / ±1 kV | 5 kHz / 100 kHz | 每极性60s | B级可接受 | 
电动医疗床(IEC 60601-1-2)
| 测试端口 | 测试电压(kV) | 脉冲重复频率(kHz) | 判定标准 | 
| 电源端口 | ±2 kV | 5 kHz | A级必须满足 | 
| 信号端口 | ±1 kV | 5 kHz | A级必须满足 | 
注:
A级:设备正常工作,无性能下降(医疗设备必须满足)
B级:短暂异常后自动恢复(家用电动床可接受)
三、行业EMC痛点聚焦
3.1 电动床行业EMC五大痛点问题及对策表
| 排名 | 痛点问题 | 相关标准 | 典型现象 | 根本原因 | 解决方案 | 
| 1 | 电机传导骚扰超标 | CISPR 11/32 EN 55032 | 150kHz~30MHz频段测试失败,尤其500kHz~5MHz | 电机PWM谐波通过电源线反向传导 |  加装π型滤波器(共模扼流圈+X/Y电容) | 
| 2 | 无线模块辐射骚扰 | FCC Part 15 CISPR 32 | 30MHz~1GHz辐射超标,2.4GHz干扰周边设备 | 天线布局不当或PCB高频噪声耦合 | 选用预认证无线模块 | 
| 3 | ESD导致控制板死机 | IEC 61000-4-2 GB/T 17626.2 | 接触±8kV放电后MCU复位,显示屏异常 | 静电通过缝隙/接口耦合至敏感电路 | 接口加TVS二极管/ESD防护芯片 | 
| 4 | EFT脉冲群致电源不稳定 | IEC 61000-4-4 GB/T 17626.4 | ±2kV脉冲下电机误动作或重启 | 电网瞬态噪声穿透电源滤波不足 | 电源输入级加EFT滤波器(共模电感+TVS) | 
| 5 | 医疗床辐射抗扰度不足 | IEC 60601-1-2 | 3V/m辐射场中传感器误报或通信中断 | 信号线未屏蔽或MCU抗干扰设计薄弱 | 关键信号线用双绞屏蔽线 | 
按认证失败频率排序,1 电机传导骚扰和 2 无线辐射占行业问题70%以上
四、EMC创新解决方案
4.1 选用高性能EMC器件
01
选用低噪声、高抗干扰能力的电子器件,如低噪声运算放大器、屏蔽式电感等,降低器件自身产生的电磁干扰,提高电路稳定性
02
在电源输入端和信号传输线路上添加滤波器,如共模滤波器、差模滤波器,有效抑制传导干扰,确保电源和信号纯净
4.2 强化屏蔽与接地措施
对电动床的关键部件,如电机、控制器等,采用金属屏蔽罩进行屏蔽,阻挡电磁辐射泄漏,如将电机用金属罩包裹,减少对周围电路的影响
设计良好的接地系统,确保设备可靠接地,将静电和电磁干扰引入大地;采用多点接地和星型接地相结合方式,降低接地电阻,提高抗干扰效果
合理规划电路布局,将模拟电路与数字电路分开,减少信号干扰。例如,将电机驱动电路与睡眠监测电路隔离,防止电机工作时的电磁干扰影响监测数据准确性
缩短高频信号走线长度,降低电磁辐射,采用多层PCB板,合理分配电源层和地层,提高电路抗干扰能力,如四层PCB板,可有效减少电磁干扰
4.3.1 AC电源接口EMC及可靠性设计
4.3.1 AC电源接口EMC及可靠性设计

| 型号 | 器件类型 | 使用位置 | 作用 | 封装 | 
| 2R600L | GDT | 电源接口 | 浪涌,防雷(户外产品,关注续流问题) | 2RXXXL | 
| 14D561K/14D511K | MOV | 电源接口 | 浪涌,防雷 | 14D | 
| CMZ/CML | EMI 共模抑制器 | 电源接口 | 共模抑制 | SMD | 
4.3.2 12V/24V DC电源接口EMC及可靠性设计
DC 电源接口:用于连接外部 12V/24V DC电源输入, 支持离线使用。

| 型号 | 器件类型 | 使用位置 | 作用 | 封装 | 
| 2R090L | GDT | 电源接口 | 浪涌,防雷(户外产品,关注续流问题) | 2RXXXL | 
| 20D820K | MOV | 电源接口 | 浪涌,防雷 | 20D | 
| CMZ7060A-701T | EMI 共模抑制器 | 电源接口 | 共模抑制 | 7060 | 
| SMBJ15CA/SMBJ28CA | TVS | 电源接口 | 浪涌,抛负载 | SMB | 
4.3.3 GPIO/ UART/ I2C接口EMC及热插拔可靠性设计
GPIO 接口(通用输入输出):用于连接传感器、执行器等外设,支持自定义编程控制


| 型号 | 器件类型 | 使用位置 | 作用 | 封装 | 
| ESD5V0D3B | ESD | GPIO接口 | 浪涌、静电 | SOD323 | 
| PBZ1608A102Z0T | 磁珠 | GPIO接口 | 消除高频干扰 | 1608 | 
4.3.4 SPI接口EMC及热插拔可靠性设计
SPI 接口:高速串行通信接口,用于连接存储芯片、显示屏等


| 型号 | 器件类型 | 使用位置 | 作用 | 封装 | 
| ESD0524P | ESD | SPI接口 | 浪涌、静电 | DFN2510 | 
4.3.5 MCU驱动BLDC电机模块
MCU接口: MCU 控制 BLDC(无刷直流电机)通常涉及多种类型的接口,常见的有 PWM 输出接口、霍尔传感器输入接口等;
引脚定义:MCU会输出 6 路 PWM 信号,用于控制三相桥的上下桥臂;另外会有 3 路输入接口接入霍尔传感器信号,以获取电机转子的位置信息实现正确的换向

| 型号 | 器件类型 | 使用位置 | 作用 | 封装 | 
| ESDULC3V3D8B | ESD | MCU接口 | 浪涌、静电 | SOD882 | 
| ESD5V0D3B | ESD | MCU接口 | 浪涌、静电 | SOD323 | 

便携式血凝仪EMC技术分解

01
国际和国内标准内容

1.1 国际标准一览表
| 国际标准标准号 | 标准名称 | 核心内容 | 
| ISO 15189:2022 | 医学实验室质量和能力要求 | 规定校准溯源、性能验证(如 PT 批内精密度 CV≤5%)、结果报告等质量控制体系,要求通过 3Q 验证(安装、操作、性能确认)确保设备符合临床检测要求 | 
| CLSI H59-A | 定量 D - 二聚体检测用于静脉血栓栓塞症排除 | 明确 D - 二聚体检测的样本处理、阈值设定及抗干扰要求(如黄疸、溶血样本准确性),间接要求仪器具备高特异性和抗干扰能力 | 
| CLSI H57 | 凝血分析仪性能验证 | 规定精密度(PT 批内 CV≤3%)、线性范围(FIB r≥0.98)、携带污染率(≤10%)等验证方法,覆盖 PT、APTT、FIB 等核心指标 | 
| ISO 22870:2016 | 即时检验(POCT)质量管理要求 | 针对床边凝血检测设备,要求快速响应(如 ACT 检测≤3 分钟)、便携性及数据传输兼容性,需通过电磁兼容性(EMC)测试 | 
| 注:欧州EU IVDR《体外诊断医疗器械法规》、ASTM F2382-24《血液接触材料 PTT 测试方法》、美国FDA 510(k)上市 前通知 | ||
1.2 国际标准号及标准名称
国际标准分类中,凝血仪相关标准有36条,涉及实验室医学、兽医学、医疗设备等领域
例如:
德国标准化学会的DIN58910-1:2016- 02,标准名称为《血液酶学凝血活酶(凝血酶原)时间的测定第1部分:柠檬酸盐静脉血血浆测定的参考测量程序》,该标准规定了通过柠檬酸盐静脉血血浆测定凝血活酶时间的参考测量程序,为相关检测提供了国际统一的方法指导,有助于保障检测结果的准确性和一致性,便于国际的医学交流和研究
美国材料与试验协会的ASTM F3209-24A,标准名称是《用于组织工程和细胞治疗的自体富血小板血浆、血小板凝胶和全血凝胶的标准指南》,虽然并非直接针对血凝仪的检测标准,但对于血凝仪在组织工程和细胞治疗相关应用场景中,如何处理和分析自体富血小板血浆等样本提供了指南,使得血凝仪的使用能更好地契合这些前沿医疗领域的需求
1.3 国际标准一览表
| 国家标准标准号 | 标准名称 | 核心内容 | 
| YY/T 0659-2017 | 凝血分析仪 | - 技术性能:PT 批内精密度 CV≤3%,FIB 线性范围 0.7-5.0g/L(r≥0.98),携带污染率≤10% | 
| 中国国家药监局指导原则 | 凝血分析仪注册技术审查指导原则 | 强制要求检测 PT、APTT、FIB、TT 四项基础指标(PT 需报告 INR 值),需使用溯源至 WHO 标准的校准品并定期进行室内质控 | 
| JJF (征求意见稿) | 凝血分析仪校准规范 | - 温度控制:温育部 37.0±1.0℃,试剂冷却位≤16℃ | 
1.4 国内标准号及标准名称
在中国标准分类里,凝血仪涉及医用化验设备等方面。行业标准- 医药中的YY/T0659-2017,标准名称是《凝血分析仪》,对凝血分析仪的技术要求、试验方法、检验规则以及标志、包装、运输和贮存等方面都做了详细规定,是国内凝血分析仪生产、检测和使用的重要依据,确保了国内市场上的凝血分析仪质量可控、性能达标
国家计量技术规范JJF1945-2021《凝血分析仪校准规范》,明确了凝血分析仪校准的计量特性、校准条件、校准项目和校准方法等内容,通过规范校准流程和要求,保证了凝血分析仪测量结果的准确性和可靠性,为临床诊断提供精准数据支持

02
电子部分电磁兼容EMC的内容

2.1 国际标准中的EMC内容
EMC即电磁兼容:
是指电子、电气设备或系统在预期的电磁环境中,不会因为周边的电磁环境而导致性能降低、功能丧失或损坏,也不会在周边环境中产生过量的电磁能量,以致影响周边设备的正常工作
国际标准中,对便携式血凝仪的EMC要求主要从电磁干扰(EMI)和电磁抗扰度(EMS)两方面考量。在电磁干扰方面,要求设备自身产生的电磁干扰不能超过一定的限值,以避免对周围其他电子设备产生不良影响
如:在医院环境中,血凝仪不能干扰其他医疗设备的正常运行,像心电监护仪、超声诊断仪等 ,确保整个医疗环境的电磁兼容性,保障医疗设备的稳定工作
电磁抗扰度,要求设备自身承受的电磁干扰在一定的范围内,保证便携式血凝仪在复杂的电磁环境下
如:存在各种通信信号、电气设备干扰的医院场景中,依然能准确地进行凝血检测,不受到周边电磁干扰的影响,确保检测结果的可靠性
2.2 国内标准中的EMC内容
01 国内标准同样重视便携式血凝仪的EMC性能
在电磁干扰度(EMI)测试方面,主要项目包括传导骚扰(CE)测试,针对电源线、信号、控制线等,检测设备通过这些线路传导出去的电磁干扰是否超标,因为这些线路如同“桥梁”,可能将设备内部产生的电磁干扰传递到其他设备或系统中;还有辐射骚扰(RE)测试,评估设备向空间辐射的电磁能量是否在规定限值内,防止其对周围空间中的其他电子设备造成辐射干扰
02
电磁抗扰度(EMS)测试项目,如静电放电抗扰度(ESD)测试,模拟人体或物体在接触设备时产生的静电放电现象,检验设备能否承受这种瞬间的高电压冲击而不出现故障或性能下降;电快速瞬变脉冲群抗扰度(EFT)测试,考察设备对电快速瞬变脉冲群干扰的抵抗能力,这些脉冲群可能由附近的电气开关操作、电机启停等产生,确保设备在实际使用环境中面对各种干扰时仍能正常工作
3.1 准确性问题
不同品牌和型号的便携式血凝仪在检测结果的准确性上存在差异,即使是同一品牌的产品,随着使用时间的增长和使用环境的变化,也可能出现检测误差逐渐增大的情况。例如在一些基层医疗机构,由于缺乏专业的校准设备和定期校准机制,使用一段时间后的血凝仪检测结果与大型医院实验室的标准检测结果相比,偏差可能超过允许范围,导致医生对患者的凝血状况判断失误,影响后续治疗方案的制定
样本采集和处理过程对检测结果准确性影响较大。如果采血时操作不规范,如采血部位消毒不彻底、采血过程中出现溶血现象,或者样本保存不当,在检测前样本发生凝固、变质等,都会使血凝仪的检测结果出现偏差。比如在野外急救或社区医疗服务中,受条件限制,样本采集和处理环节较难做到像专业实验室那样严格规范,从而影响检测准确性

3.2 稳定性问题
便携式血凝仪在不同的环境温度和湿度条件下,其检测性能可能会受到影响,导致检测结果不稳定。在高温高湿的环境中,仪器内部的电子元件可能会受潮损坏,或者其性能参数发生漂移,使得检测结果出现波动。例如在南方的夏季,一些基层医院没有良好的温控和除湿设备,血凝仪在这种环境下使用,检测结果的重复性较差,给临床诊断带来困扰。
仪器的电池续航能力也会影响其稳定性。如果电池电量不足,可能导致仪器工作电压不稳定,影响检测过程中信号的采集和处理,进而影响检测结果。在一些紧急救援场景中,若血凝仪在检测过程中因电池电量耗尽而中断,不仅无法及时得到检测结果,还可能损坏仪器,延误患者救治。
3.3 操作便捷性问题
部分便携式血凝仪的操作界面设计复杂,对于非专业医护人员或患者来说,操作难度较大。例如一些仪器的菜单选项繁多,功能设置不直观,在进行检测时,需要经过多个步骤才能完成操作,容易出现误操作。在家庭自我检测场景中,患者可能因为操作不当而无法获得准确的检测结果,或者对仪器产生抵触情绪,影响疾病的自我监测和管理
仪器配套的检测试剂保存和使用要求较高,也给操作带来不便。一些试剂需要低温保存,且开封后有严格的使用期限,在实际使用过程中,如果不能满足试剂的保存条件,或者超过使用期限使用,会影响检测结果的准确性。比如在一些偏远地区的医疗机构,由于缺乏完善的冷链保存设备,试剂的保存条件难以保证,给临床检测带来困难
04
I/O接口及EMC解决方案
4.1 电源接口EMC及可靠性设计

| 型号 | 器件类型 | 使用位置 | 作用 | 封装 | 
| 3R090L | GDT | 电源接口 | 浪涌,防雷(户外产品,关注续流问题) | 3RXXXL | 
| SMBJ6.5CA | TVS 瞬态抑制二极管 | 电源接口 | 浪涌、抛负载 | SMB/Do-214AA | 
| CMZ7060A-701T | EMI 共模抑制器 | 电源接口 | CE传导,共模抑制,电流更小,考虑小封装 | 7060 | 
4.3 USB-2.0接口EMC及热插拔可靠性设计
USB-2.0接口: USB 2.0旨在提供更快的数据传输速度和更好的设备兼容性;并且在接口速度上实现了飞跃,将其从最初的最大12 Mbps提升至480 Mbps;这使得USB接口能够满足更多高带宽设备的需求,如高速打印机、扫描仪、外部存储设备和多媒体设备等。

| 型号 | 器件类型 | 使用位置 | 作用 | 封装 | 
| ESDLC5V0D8B | ESD | USB接口 | 浪涌、静电 | DFN1006 | 
| SMF6.5CA | TVS | USB接口 | 浪涌、抛负载 | SOD123FL | 
4.2 SPI接口EMC及热插拔可靠性设计
SPI 接口:高速串行通信接口,用于连接存储芯片、显示屏等


| 型号 | 器件类型 | 使用位置 | 作用 | 封装 | 
| ESD0524P | ESD | SPI接口 | 浪涌、静电 | DFN2510 | 
4.4 存储接口EMC及热插拔可靠性设计
SD卡 插槽:用于扩展存储容量,存放系统文件或数据 TF卡 插槽:部分小型开发板使用 TF 卡作为存储介质


| 型号 | 器件类型 | 使用位置 | 作用 | 封装 | 
| ESD0524P | ESD | SD卡接口 | 浪涌、静电 | DFN2510 | 
| ESDLC5V0D3B | ESD | SD卡接口 | 浪涌、静电 | SOD323 | 
| SMF5.0CA | TVS | SD卡接口 | 浪涌、抛负载 | SOD123FL | 
4.5 RS-232 接口EMC及热插拔可靠性设计
RS232 接口: 是常用的串行通信接口之一, RS232适用于短距离设备互联(如打印机、鼠标等),但需通过电平转换芯片(如 MAX232 )适配不同逻辑电平。


| 型号 | 器件类型 | 使用位置 | 作用 | 封装 | 
| P0220SCL | TSS | RS232接口 | 浪涌、静电 | SMB | 
| P3100SCL | TSS | RS232接口 | 雷击、浪涌、静电 | SMB | 
| PBZ1608A02Z0T | 磁珠 | RS232接口 | 消除高频干扰 | 1608 | 
4.6 RS-485 接口EMC及热插拔可靠性设计
RS485 接口: RS-485 是一种串行通信标准,可以支持多个设备通过同一条串行总线进行通信;且适用于中长距离通信,具有较好的抗干扰能力和数据传输稳定性。


| 型号 | 器件类型 | 使用位置 | 作用 | 封装 | 
| P0080SCL | TSS | RS485接口 | 浪涌、静电 | SMB | 
| PBZ1608A102Z0T | 磁珠 | RS485接口 | 消除高频干扰 | 1608 | 
4.7 WIFI天线EMC及可靠性设计
WIFI天线: WIFI天线是用于传输和接收电磁波的设备,通过发射和接收电磁波实现无线通信。同时天线通过特定形状和尺寸选择性地接收或发射特定频率的电磁波,实现电信号与电磁波的相互转换。

| 型号 | 器件类型 | 使用位置 | 作用 | 封装 | 
| NRESDTLC5V0D8B | ESD | 电源接口 | 浪涌、静电 | DFN1006 | 

1.1 国际标准
1.2 国内标准
国内对于半自动血栓弹力图仪的电磁兼容标准主要参考GB/T 18268.1和GB/T 18268.26等标准
GB/T 18268.1规定了测量、控制和实验室用的电设备电磁兼容性要求的通用部分,涵盖了设备的电磁发射限值和抗扰度要求
GB/T 18268.26则针对体外诊断(IVD)医疗设备,规定了特殊的电磁兼容性要求
国内生产半自动血栓弹力图仪的企业,在产品研发和生产过程中,需要依据这些标准进行电磁兼容性设计和测试;在产品上市前,需通过相关检测机构依据这些标准进行的电磁兼容检测,以确保产品符合国内市场的准入要求
2.1 国际标准的电子部分EMC内容
在国际标准IEC 60601-1-2中,电子部分的电磁兼容内容涉及多个关键方面
2.1.1 发射要求:
严格限制设备产生的电磁干扰,包括射频传导发射和射频辐射发射
比如,规定设备在特定频率范围内的射频传导发射不得超过一定限值,以防止干扰附近的其他电子设备通过电源线等传导路径;对于射频辐射发射,限定设备向周围空间辐射的电磁能量强度,避免对周围无线通信设备、医疗监护设备等造成干扰
2.1.2 抗扰度方面:
要求设备具备良好的抗干扰能力。例:能承受一定强度的静电放电而不出现故障或性能降低,确保医护人员在操作设备时产生的静电不会影响设备正常运行;同时,要能抵御射频电磁场的干扰,当周围存在如手机信号、无线局域网信号等射频电磁场时,设备依然可以稳定工作,保证检测结果的准确性
2.2 国内标准的电子部分EMC内容
国内标准GB/T18268.1和GB/T18268.26在电子部分的电磁兼容内容上,与国际标准有相似之处,同时也结合了国内实际情况做出规定
2.2.1 发射方面:
同样对设备的电磁发射进行严格管控,通过规定具体的限值和测试方法,保证设备在国内复杂的电磁环境中使用时,不会对其他设备产生过度干扰
2.2.2 抗扰度要求上:
强调设备要适应国内常见的电磁干扰源
例:考虑到国内电网环境的特点,对设备的电源端口抗扰度提出要求,使其能在电压波动、谐波等电网干扰情况下正常工作;在对电快速瞬变脉冲群抗扰度方面,要求设备能够承受一定强度和频率的脉冲群干扰,确保设备在遭受此类干扰时不会出现数据丢失、误动作等问题,保障医疗检测过程的可靠性
3.1 痛点问题:电磁干扰导致检测结果不稳定
在医院复杂的电磁环境中,周围存在多种电子设备,如核磁共振设备、高频电刀、无线通信设备等,这些设备产生的电磁干扰可能会影响半自动血栓弹力图仪的正常工作,导致检测结果出现偏差或波动
例如: 当附近的无线通信设备信号强度较大时,可能会耦合到血栓弹力图仪的信号传输线路中,干扰仪器对血液样本检测信号的采集和处理,使得检测得到的凝血参数如R值、K值、α角、MA值等不准确,从而影响医生对患者凝血功能的准确判断
3.2 痛点问题:设备抗干扰能力不足,易受环境影响
01
半自动血栓弹力图仪自身的抗干扰设计可能存在不足,对来自电源、空间电磁场等方面的干扰抵御能力较弱。在不同的使用环境下,如不同医院的病房、手术室,由于电磁环境差异较大,设备可能无法稳定运行
02
在一些老旧医院的手术室中,由于电气设备老化,电源质量较差,存在较多的电压谐波和杂波,血栓弹力图仪接入这样的电源后,可能会受到电源传导干扰,导致仪器内部电路工作异常,影响检测的准确性和重复性
3.3 痛点问题:操作过程中产生的电磁干扰影响设备性能
在操作半自动血栓弹力图仪时,医护人员的一些操作行为,如插拔检测试剂、连接外部设备等,可能会产生瞬间的电磁脉冲,这些干扰如果不能有效抑制,会对设备的正常运行产生影响
案例:某地级医院,当医护人员快速插拔检测试剂瓶时,可能会产生静电放电现象,这种静电放电产生的电磁脉冲可能会窜入设备内部电路,干扰仪器的微处理器工作,导致设备出现死机、数据错误等问题,影响检测工作的顺利进行
04 I/O接口及电路解决方案
4.1 AC电源接口EMC及可靠性设计
AC 电源接口:用于连接外部220V交流输入
| 型号 | 器件类型 | 使用位置 | 作用 | 封装 | 
| 2R600L | GDT | 电源接口 | 浪涌,防雷(户外产品,关注续流问题) | 2RXXXL | 
| 14D561K/14D511K | MOV | 电源接口 | 浪涌,防雷 | 14D | 
| CMZ/CML | EMI 共模抑制器 | 电源接口 | 共模抑制 | SMD | 
4.2 12V/24V DC电源接口EMC及可靠性设计
DC 电源接口:用于连接外部 12V/24V DC电源输入, 为内部模块供电(如电机、传感器)
| 型号 | 器件类型 | 使用位置 | 作用 | 封装 | 
| 2R090L | GDT | 电源接口 | 浪涌,防雷(户外产品,关注续流问题) | 2RXXXL | 
| 20D820K | MOV | 电源接口 | 浪涌,防雷 | 20D | 
| CMZ7060A-701T | EMI 共模抑制器 | 电源接口 | 共模抑制 | 7060 | 
| SMBJ15CA/SMBJ28CA | TVS | 电源接口 | 浪涌,抛负载 | SMB | 
4.3 USB-2.0接口EMC及热插拔可靠性设计
USB-2.0接口: USB 2.0旨在提供更快的数据传输速度和更好的设备兼容性;并且在接口速度上实现了飞跃,将其从最初的最大12 Mbps提升至480 Mbps;这使得USB接口能够满足更多高带宽设备的需求,如高速打印机、扫描仪、外部存储设备和多媒体设备等
| 型号 | 器件类型 | 使用位置 | 作用 | 封装 | 
| ESDLC5V0D8B | ESD | USB接口 | 浪涌、静电 | DFN1006 | 
| SMF6.5CA | TVS | USB接口 | 浪涌、抛负载 | SOD123FL | 
4.4 RS-232 接口EMC及热插拔可靠性设计
RS232 接口: 是常用的串行通信接口之一, RS232适用于短距离设备互联(如打印机、鼠标等),但需通过电平转换芯片(如 MAX232 )适配不同逻辑电平
| 型号 | 器件类型 | 使用位置 | 作用 | 封装 | 
| P0220SCL | TSS | RS232接口 | 浪涌、静电 | SMB | 
| P3100SCL | TSS | RS232接口 | 雷击、浪涌、静电 | SMB | 
| PBZ1608A02Z0T | 磁珠 | RS232接口 | 消除高频干扰 | 1608 | 
4.5 RS-485 接口EMC及热插拔可靠性设计
RS485 接口: RS-485 是一种串行通信标准,可以支持多个设备通过同一条串行总线进行通信;且适用于中长距离通信,具有较好的抗干扰能力和数据传输稳定性。
| 型号 | 器件类型 | 使用位置 | 作用 | 封装 | 
| P0080SCL | TSS | RS485接口 | 浪涌、静电 | SMB | 
| PBZ1608A102Z0T | 磁珠 | RS485接口 | 消除高频干扰 | 1608 | 
4.6 SPI接口EMC及热插拔可靠性设计
SPI 接口:高速串行通信接口,用于连接存储芯片、显示屏等
| 型号 | 器件类型 | 使用位置 | 作用 | 封装 | 
| ESD0524P | ESD | SPI接口 | 浪涌、静电 | DFN2510 | 
4.7 以太网接口EMC及热插拔可靠性设计
以太网 接口:
支持有线网络连接;以太网接口为机器提供稳定的网络连接,支持远程控制和数据交互。通过以太网,机器可实时上传工作数据至云端,接受远程指令,实现智能化远程操作;其传输速率可达1000Mbps甚至更高,满足机器在自动化、智能化等领域对高速、稳定数据传输的需求
| 型号 | 器件类型 | 使用位置 | 作用 | 封装 | 
| 3R090L | GDT | 以太网接口 | 浪涌 | 3RXXXL | 
| ESDLC3V3D3B | ESD | 以太网接口 | 浪涌、静电 | SOD323 
 | 
 
 
 
 
1.1 国际行业标准
CPAP呼吸机在国际上遵循一系列严格标准,以确保其在全球市场上的安全与质量,国际电工委员会标准IEC60601-1-2明确规定了医疗电气设备在电磁干扰(EMI)和抗干扰能力方面的基本要求,为CPAP呼吸机的电磁兼容性能提供了重要规范;其他相关国际标准也对呼吸机的各项性能指标,包括电磁兼容性、电气安全、机械安全等,做出了详细规定,保障其在复杂的国际医疗环境中稳定运行
 
 
1.2 国内行业标准
我国针对CPAP呼吸机也制定了全面且严格的标准体系
在电磁兼容方面,紧密参考国际标准并结合国内实际医疗环境和需求进行完善
国内标准对呼吸机在不同电磁环境下的抗干扰能力、电磁辐射强度等做出明确限制,确保产品不会对国内医疗场所的其他设备产生干扰,同时自身也能在各类电磁干扰下正常工作;在产品的安全性、可靠性以及与国内医疗系统的兼容性等方面,国内标准也有着详细且针对性的要求,推动CPAP呼吸机行业在国内健康有序发展
 
 
 
 
2.1 EMC测试项目(电磁辐射测试))
电磁辐射测试是评估CPAP呼吸机在正常工作时产生的电磁辐射水平是否符合相关标准限制的关键环节
通过专业的测试设备和方法,精确测量呼吸机向周围空间发射的电磁能量,确保其不会对附近的其他医疗设备、电子设备以及人体健康造成不良影响
过高的电磁辐射可能干扰医疗场所中其他设备的正常运行,甚至对患者和医护人员的身体健康产生潜在危害,因此严格控制电磁辐射水平至关重要
2.2 EMC测试项目(传导骚扰测试)
传导骚扰测试用于评估CPAP呼吸机对外部电磁干扰的抵抗能力,保证设备在真实使用环境中不会受到外部干扰的影响而出现故障或性能下降
在实际医疗场景中,存在着各种电磁干扰源,如电网中的谐波、附近其他设备产生的电磁噪声等
通过传导骚扰测试,模拟这些干扰情况,检验呼吸机的电路设计和防护措施是否能够有效抵御干扰,确保设备稳定可靠地运行,为患者提供持续、准确的治疗支持
2.3 EMC测试项目(静电放电ESD)
ESD静电放电测试旨在评估CPAP呼吸机对静电放电事件的抵抗能力
在日常生活和医疗操作中,静电的产生和积累是不可避免的,当人体或其他物体带有静电并与呼吸机接触时,可能会发生静电放电现象
这种瞬间的高电压脉冲可能会对呼吸机的电子元件、电路系统造成损坏,导致设备故障或功能异常。通过静电放电测试,检验呼吸机的外壳设计、接地措施以及内部电路的抗静电能力,确保设备在面对静电放电时能够正常工作,保障患者的治疗安全
2.4 EMC测试项目(抗干扰能力)
抗干扰能力测试全面检验CPAP呼吸机在面对各种电磁干扰源时的性能表现,除了上述的静电放电干扰外,还包括射频辐射干扰、电快速瞬变脉冲群干扰等,这些干扰可能来自医疗场所中的无线通信设备、高频手术设备、开关电源等
通过模拟各种复杂的电磁干扰环境,测试呼吸机的抗干扰能力,评估其在实际使用中的稳定性和可靠性。只有通过严格的抗干扰能力测试,才能确保呼吸机在复杂的医疗电磁环境中准确、稳定地运行,为患者提供可靠的治疗保障
2.5 测试标准依据
CPAP呼吸机的EMC测试严格依据相关标准进行,这些标准为测试提供了统一、科学的方法和判定依据
国际上,如IEC 60601-1-2标准,详细规定了医疗电气设备电磁兼容性的测试方法、限值要求以及风险管理与评估流程
在国内,参照国际标准并结合国情制定的YY 9706.102-2021等标准,对呼吸机的EMC测试做出了具体规定,涵盖了从测试环境、测试设备到测试步骤和结果判定的各个方面。严格遵循这些标准进行测试,能够确保不同品牌和型号的CPAP呼吸机在电磁兼容性方面具有可比性和一致性,保障患者的使用安全和医疗质量
 
3.1 质量与安全隐患案例
案例01:
2024年为例,瑞*迈CPAP呼吸机面罩因磁铁靠近某些医疗植入物和设备时可能破坏其功能或位置,被美国食品药品监督管理局(FDA)确定为I级召回;
案例02:
2021年10月至2023年5月期间生产的特定批次设备,史密斯呼吸机因设备存在导致患者氧气过少的问题而召回
案例03:
2021年6月首次全球召回(涉及500万台设备,含泡沫降解问题叠加),飞利浦呼吸机也因“呼吸机无法操作警报”故障问题,导致大量受伤报告和死亡报告,被FDA进行I级召回
这些召回事件不仅对患者的生命安全构成严重威胁,也对整个行业的声誉造成了极大的负面影响,凸显了行业在质量控制和安全保障方面的不足
3.2 EMC电磁兼容性行业痛点TOP 5
| 序号 | 痛点问题 | 具体表现 | 潜在风险 | 解决方案/改进方向 | 
| 1 | 射频干扰(RFI)敏感度 | 无线设备(Wi-Fi、蓝牙、手机)干扰导致呼吸机误报警或停机 | 患者缺氧风险,尤其在家庭或医院复杂电磁环境中 | 优化屏蔽设计,增加滤波器,严格预测试 | 
| 2 | 电源线传导发射超标 | 呼吸机开关电源产生高频噪声,传导至电网,影响其他设备(如心电图机) | 医院多设备协同使用时可能引发系统故障 | 改进电源电路设计,使用低噪声DC-DC转换器 | 
| 3 | 静电放电(ESD)抗扰度差 | 用户触摸面板或接口时静电导致系统重启或死机 | 紧急情况下操作中断威胁患者安全 | 加强接口防护(TVS二极管),提升软件容错机制 | 
| 4 | 辐射发射(RE)超标 | 呼吸机内部高频电路(如电机驱动)辐射电磁波,干扰附近敏感设备(如助听器) | 可能违反FCC/CE认证标准,导致产品召回 | 优化PCB布局,采用金属屏蔽罩,降低时钟频率 | 
| 5 | 快速瞬变脉冲群(EFT)抗扰度不足 | 电网波动(如医疗设备启停)引发呼吸机程序错误 | 误触发“故障警报”,增加维护成本 | 增强电源输入端的瞬态抑制(如压敏电阻) | 
备注:
CPAP呼吸机需满足IEC 60601-1-2(医疗设备EMC标准)、FCC Part 15(美国)、EN 55011(欧盟)
 
4.1 优化PCB布局
优化PCB布局是提升CPAP呼吸机电磁兼容性的重要措施之一。合理的PCB布局能够有效减少电磁干扰的产生和传播。在布局时,将敏感电路与干扰源进行隔离,避免它们之间的相互影响。例如,将控制电路、信号处理电路等对电磁干扰较为敏感的部分与功率电路、电机驱动电路等干扰源分开布局,通过物理距离的隔离减少干扰的耦合。同时,优化电路走线,缩短高频信号的传输路径,减少信号的反射和辐射。合理规划电源线和地线的布局,采用多层PCB板,增加电源层和地层,提高电源的稳定性和抗干扰能力,从而降低整个系统的电磁干扰水平,提升呼吸机的电磁兼容性
 
4.2 增加屏蔽措施
增加屏蔽措施是防止CPAP呼吸机内部电磁干扰泄漏和外部电磁干扰侵入的有效手段。在呼吸机的外壳设计中,采用金属屏蔽材料,如铝合金、不锈钢等,对内部电路进行全方位的屏蔽。金属屏蔽外壳能够阻挡电磁辐射的传播,将内部产生的电磁干扰限制在一定范围内,避免对周围环境和其他设备造成干扰
同时,对于一些关键的电子元件和电路模块,也可以采用局部屏蔽措施,如使用金属屏蔽罩将其包裹起来,进一步增强屏蔽效果。此外,在屏蔽设计中,要确保屏蔽的完整性,避免出现缝隙、孔洞等泄漏点,保证屏蔽效果的有效性,从而提高呼吸机在复杂电磁环境中的抗干扰能力
4.3 滤波电路设计
滤波电路设计是改善CPAP呼吸机电磁兼容性的关键环节之一
通过在电源输入输出端、信号传输线路等位置添加合适的滤波器,可以有效抑制电磁干扰的传播
在电源输入端,使用电源滤波器,滤除电网中的谐波、浪涌等干扰信号,保证输入电源的纯净,减少对呼吸机内部电路的影响。在信号传输线路上,根据信号的频率特性和干扰情况,选择合适的滤波器,如低通滤波器、高通滤波器、带通滤波器等,滤除不需要的高频干扰信号,确保信号的准确传输;此外,还可以采用π型滤波器、LC滤波器等组合形式,提高滤波效果,进一步降低电磁干扰对呼吸机性能的影响,保障设备的稳定运行
 
4.4 接地系统改进
改进接地系统是提高CPAP呼吸机电磁兼容性和安全性的重要举措;良好的接地能够为电磁干扰提供低阻抗的泄放路径,减少干扰在设备内部的积累和传播。优化接地布局,确保呼吸机内部各个电路模块都有良好的接地连接,采用多点接地、分层接地等方式,降低接地电阻,提高接地的可靠性。同时,确保接地导线具有足够的截面积,以承载可能出现的大电流,避免接地导线过热或熔断。此外,要注意接地系统与其他电路的隔离,防止接地回路产生的干扰对其他电路造成影响。通过改进接地系统,有效降低电磁干扰,提高呼吸机的稳定性和可靠性,保障患者的使用安全
 
4.5.1 AC电源接口EMC及可靠性设计
AC 电源接口:用于连接外部220V交流输入
 
| 型号 | 器件类型 | 使用位置 | 作用 | 封装 | 
| 2R600L | GDT | 电源接口 | 浪涌,防雷(户外产品,关注续流问题) | 2RXXXL | 
| 14D561K/14D511K | MOV | 电源接口 | 浪涌,防雷 | 14D | 
| CMZ/CML | EMI 共模抑制器 | 电源接口 | 共模抑制 | SMD | 
4.5.2 12V/24V DC电源接口EMC及可靠性设计
DC 电源接口:用于连接外部 12V/24V DC电源输入, 支持离线使用(如患者移动时)。
 
| 型号 | 器件类型 | 使用位置 | 作用 | 封装 | 
| 2R090L | GDT | 电源接口 | 浪涌,防雷(户外产品,关注续流问题) | 2RXXXL | 
| 20D820K | MOV | 电源接口 | 浪涌,防雷 | 20D | 
| CMZ7060A-701T | EMI 共模抑制器 | 电源接口 | 共模抑制 | 7060 | 
| SMBJ15CA/SMBJ28CA | TVS | 电源接口 | 浪涌,抛负载 | SMB | 
4.5.3 GPIO/ UART/ I2C接口EMC及热插拔可靠性设计
GPIO 接口(通用输入输出):用于连接传感器、执行器等外设,支持自定义编程控制
 
| 型号 | 器件类型 | 使用位置 | 作用 | 封装 | 
| ESD5V0D3B | ESD | GPIO接口 | 浪涌、静电 | SOD323 | 
| PBZ1608A102Z0T | 磁珠 | GPIO接口 | 消除高频干扰 | 1608 | 
4.5.4 MCU驱动BLDC电机模块
MCU接口: MCU 控制 BLDC(无刷直流电机)通常涉及多种类型的接口,常见的有 PWM 输出接口、霍尔传感器输入接口等;
引脚定义:MCU会输出 6 路 PWM 信号,用于控制三相桥的上下桥臂;另外会有 3 路输入接口接入霍尔传感器信号,以获取电机转子的位置信息,实现正确的换向。
 
| 型号 | 器件类型 | 使用位置 | 作用 | 封装 | 
| ESD3V3D8B | ESD | MCU接口 | 浪涌、静电 | DFN1006 | 
| ESD5V0D3B | ESD | MCU接口 | 浪涌、静电 | SOD323 | 
4.5.5 SPI接口EMC及热插拔可靠性设计
SPI 接口:高速串行通信接口,用于连接存储芯片、显示屏等
 
| 型号 | 器件类型 | 使用位置 | 作用 | 封装 | 
| ESD0524P | ESD | SPI接口 | 浪涌、静电 | DFN2510 | 
4.5.6 USB 3.0接口EMC及热插拔可靠性设计
USB 3.0 接口:
USB 3.0 接口具有高速数据传输能力,广泛应用于机器与外部存储设备、传感器等的连接。其高速模式下的数据传输速率可达5Gbps,能快速传输大量数据,如机器视觉图像数据;具备即插即用特性,方便用户随时连接和更换设备,提高机器使用的便捷性,在各类机器应用场景中发挥着关键作用。
 
| 型号 | 器件类型 | 使用位置 | 作用 | 封装 | 
| ESD0524P | ESD | USB接口 | 浪涌、静电 | DFN2510 | 
| ESDLC5V0D8B | ESD | USB接口 | 浪涌、静电 | DFN1006 | 
| SMF6.5CA | TVS | USB接口 | 浪涌,抛负载 | SOD123FL | 
4.5.7 存储接口EMC及可靠性设计
SD卡 插槽:用于扩展存储容量,存放系统文件或数据 TF卡 插槽:部分小型开发板使用 TF 卡作为存储介质
 
| 型号 | 器件类型 | 使用位置 | 作用 | 封装 | 
| ESD0524P | ESD | SD卡接口 | 浪涌、静电 | DFN2510 | 
| ESDLC5V0D3B | ESD | SD卡接口 | 浪涌、静电 | SOD323 | 
| SMF5.0CA | TVS | SD卡接口 | 浪涌、抛负载 | SOD123FL | 
4.5.8 以太网接口EMC及热插拔可靠性设计
以太网 接口:
支持有线网络连接;以太网接口为机器提供稳定的网络连接,支持远程控制和数据交互。通过以太网,机器可实时上传工作数据至云端,接受远程指令,实现智能化远程操作;其传输速率可达1000Mbps甚至更高,满足机器在自动化、智能化等领域对高速、稳定数据传输的需求。
 
| 型号 | 器件类型 | 使用位置 | 作用 | 封装 | 
| 3R090L | GDT | 以太网接口 | 浪涌 | 3RXXXL | 
| ESDLC3V3D3B | ESD | 以太网接口 | 浪涌、静电 | SOD323 | 


 
 
CGM产品简介与原理
CGM-持续性血糖检测管理仪器
Continuous Glucose Monitoring,是一种能够持续监测人体血糖水平的医疗设备;它通过葡萄糖感应器监测皮下组织间液的葡萄糖浓度,从而间接反映血糖水平。与传统的指尖采血式血糖监测方法相比,CGM具有实时、连续、无痛等优势,能够为糖尿病患者提供更全面、准确的血糖信息,帮助患者更好地管理血糖
CGM的工作基于生物传感器的酶电化学原理,生物传感器中的酶与葡萄糖发生反应,产生电信号,这个电信号与体内葡萄糖浓度相关。具体来说,传感器中的葡萄糖氧化酶会将葡萄糖氧化,产生过氧化氢(H2O2),过氧化氢在电极上发生电化学反应,产生电流信号,该电流信号的大小与葡萄糖浓度成正比
信号处理与传输:产生的电信号经过放大、滤波等处理后,通过无线传输技术(如蓝牙)发送到接收设备,如智能手机、专用接收器等。接收设备将接收到的信号转换为血糖值,并以图表、数字等形式展示给用户,用户可以直观地了解自己的血糖变化趋势
电路工作原理图展示与解读
 
典型的CGM产品电路工作原理图,包括传感器电路、信号处理电路、无线传输电路、电源电路等主要部分。
传感器电路负责将葡萄糖浓度转换为电信号;信号处理电路对传感器输出的微弱电信号进行放大、滤波、模数转换等处理,使其能够被后续电路处理;无线传输电路将处理后的信号发送出去;电源电路为整个系统提供稳定的电源。
 
 
EMC标准概述
EMC即电磁兼容性,是指设备或系统在其电磁环境中能正常工作,且对该环境中的任何事物不构成不能承受的电磁骚扰的能力。EMC标准的制定旨在确保电子产品在电磁环境中能够正常运行,同时不会对其他设备产生干扰。
国际电工委员会(IEC)标准:
IEC60601-1-2,规定了医用电气设备的电磁兼容性要求,包括对设备的抗干扰能力和自身骚扰抑制的要求;该标准涵盖了静电放电抗扰度、射频电磁场辐射抗扰度、电快速瞬变脉冲群抗扰度等多个方面的测试要求和限值。
欧盟电信标准委员会(ETSI)相关标准:针对电信设备在电磁兼容性方面的要求,确保CGM产品在欧洲市场的合规性
ETSI的一些标准对设备的射频发射和抗扰度有严格规定,以保证其在复杂的电磁环境中能稳定工作且不干扰其他通信设备。
国内标准
 
 
注册分类:属于医疗器械分类目录(07 医用诊察和监护器械,二级类目:动态血糖 / 葡萄糖监测设备),执行植入式传感器及有源医疗设备的双重监管
国家标准:GB9706.102- 2021《医用电气设备 第1- 2部分:基本安全和基本性能的通用要求 并列标准:电磁兼容性要求和试验》,该标准基于国际标准IEC60601-1-2转化而来,结合了国内的实际情况和需求,规定了医用电气设备包括CGM产品的电磁兼容性要求和试验方法
行业标准:参考行业指南(如《中国血糖监测临床应用指南》),重点关注校准算法、信号稳定性、报警阈值及电磁兼容性(YY0505 系列医用电气设备电磁兼容要求)
 
3.1 信号干扰问题
表现形式:
在复杂电磁环境中,如医院的大型医疗设备附近、电子通信基站附近等,CGM产品可能受到外部电磁信号的干扰,导致血糖监测数据不准确或波动异常。例如,在使用手机通话时,如果手机与CGM设备距离过近,可能会对CGM的信号传输产生干扰,使显示的血糖值出现偏差
原因分析:
CGM产品的信号传输频率与一些常见的电磁干扰源的频率相近,容易产生共振或信号叠加,从而影响其正常工作。此外,产品内部的电路设计不合理,如屏蔽措施不完善、信号线路布局不当等,也会增加信号受干扰的风险
3.3 传感器故障问题
表现形式:
设备的操作系统或应用程序出现死机、卡顿现象,导致用户无法正常操作设备查看血糖数据;数据存储和传输错误,如血糖数据丢失、传输不完整或传输延迟等
原因分析:
软件编程中的漏洞、兼容性问题以及数据处理算法的缺陷都可能导致软件系统故障
例如,软件在处理大量血糖数据时,由于算法效率低下,可能导致内存占用过高,从而出现卡顿甚至死机的情况
另外,软件与不同型号的接收设备(如手机、平板电脑)之间的兼容性问题也可能导致数据传输错误
3.5 抗静电能力不足问题
表现形式:
在人体产生静电的情况下,如在干燥环境中穿着化纤衣物摩擦产生静电,当接触CGM设备时,可能会导致设备出现故障,如显示屏闪烁、数据错误、设备重启等
原因分析:
产品的外壳和内部电路的抗静电设计不足,没有采取有效的静电防护措施,如静电屏蔽、接地设计不合理等。当静电电荷积累到一定程度时,可能会击穿设备内部的电子元件,从而影响设备的正常工作
 
 
具体测试项目
A. 静电放电抗扰度测试:模拟人体或物体对设备进行静电放电的情况,测试设备在受到静电冲击时的性能。例如,通过接触放电和空气放电的方式,对设备的外壳、接口等部位施加一定电压的静电放电,观察设备是否能够正常工作,是否出现数据错误、死机等异常现象
B. 射频电磁场辐射抗扰度测试:将设备置于射频电磁场环境中,测试设备对射频干扰的抵抗能力。在测试过程中,逐渐增加电磁场的强度和频率,观察设备的血糖监测功能是否受到影响,数据显示是否准确
C. 电快速瞬变脉冲群抗扰度测试:向设备的电源端口、信号端口等注入电快速瞬变脉冲群,测试设备在短时间内承受脉冲干扰的能力。检查设备在脉冲干扰下是否能够保持正常的工作状态,不会出现误动作或损坏
D. 浪涌(冲击)抗扰度测试:模拟雷击、电气开关操作等产生的浪涌冲击,对设备的电源端口和信号端口施加浪涌电压和电流,测试设备抵御浪涌冲击的能力。观察设备在浪涌冲击后是否能够正常工作,内部电路是否受到损坏
E. 传导骚扰测试:测量设备通过电源线、信号线等传导方式向外部发射的电磁骚扰信号,确保其发射水平在标准规定的限值范围内,避免对其他设备的电源和信号线路产生
F. 辐射骚扰测试:测试设备通过空间辐射方式向周围环境发射的电磁骚扰信号,评估设备对周围电磁环境的影响程度,保证设备在正常工作时不会对附近的其他电子设备造成辐射干扰
 
 
5.1 硬件设计优化
电路布局优化:
合理规划电路板上的电路布局,将敏感电路和易产生干扰的电路分开布局,减少信号之间的串扰。例如,将传感器电路与无线传输电路隔开,避免无线传输信号对传感器信号的干扰。同时,优化信号线路的走向,尽量缩短信号传输路径,减少信号衰减和干扰的引入
屏蔽设计:
采用金属屏蔽外壳或屏蔽罩对设备内部的电路进行屏蔽,阻挡外部电磁干扰进入设备内部,同时防止设备内部的电磁干扰泄漏到外部环境。例如,在设备外壳内部添加一层金属屏蔽层,并确保屏蔽层良好接地,以提高屏蔽效果。对于内部的关键电路模块,也可以使用屏蔽罩进行单独屏蔽
滤波电路设计:
在电源输入端口和信号传输线路上添加滤波电路,如低通滤波器、高通滤波器、带通滤波器等,滤除不必要的高频或低频干扰信号,保证电源和信号的纯净度。例如,在电源线上串联电感和并联电容组成的π型滤波电路,有效抑制电源线上的传导干扰
5.1.1 锂电池ESD保护
锂电池接口: 纽扣锂电池标称电压为3V,放电终止电压为2V,电压输出平稳,适合精密仪器使用。年容量衰减率不超过2%,长期存放无需频繁更换。且体积小、重量轻,便于安装于微型电子设备中。
 
 
| 型号 | 器件类型 | 使用位置 | 作用 | 封装 | 
| ESD5V0D8BH | ESD | 电源接口 | 浪涌、静电 | DFN1006 | 
5.1.2 CGM Sensor ESD保护
CGM Sensor 接口: 工作电极的电势是相对于参比电极设定的,目的是驱动葡萄糖在酶催化下发生氧化反应, 通常被控制在 +0.4V~+0.8V ;参比电极维持工作电极的稳定电势,其电势相对稳定(在生理环境下约为 +0.197V~+0.222V );对电极提供电子回路,平衡电荷。

| 型号 | 器件类型 | 使用位置 | 作用 | 封装 | 
| ESD5V0D8BH/ESDLC5V0D8B | ESD | Sensor接口 | 浪涌、静电 | DFN1006 | 
5.1.3 Bluetooth天线ESD保护
Bluetooth天线: 蓝牙天线是蓝牙无线通信系统中用于发送和接收电磁波能量的关键组件。其主要作用是将蓝牙模块产生的电信号转换为电磁波发射出去,同时也能将接收到的电磁波转换为电信号供蓝牙模块处理,以实现短距离无线数据传输;蓝牙模块一般采用 3.3V 电压供电。

| 型号 | 器件类型 | 使用位置 | 作用 | 封装 | 
| NRESDTLC5V0D8B | ESD | 电源接口 | 浪涌、静电 | DFN1006 | 
5.2 软件算法改进
抗干扰算法:
在设备的软件系统中加入抗干扰算法,对采集到的信号进行分析和处理,识别并去除干扰信号,提高数据的准确性和稳定性;例如,采用数字滤波算法对血糖监测数据进行滤波处理,去除因电磁干扰产生的噪声信号,使显示的血糖值更加真实可靠
数据校验与纠错:
在数据存储和传输过程中,采用数据校验和纠错算法,如CRC(循环冗余校验)算法、海明码纠错算法等,确保数据的完整性和准确性;当数据出现错误时,能够及时检测并进行纠错,避免因数据错误导致的设备故障或医疗事故
| 标准号 | 标准名称 | 标准内容 | 
| IEC 60601-1:2005+AMD2:2020 | 医疗电气设备 - 第 1 部分:基本安全和基本性能的通用要求(含 2020 年修订) | 覆盖设备电气安全(如漏电流≤0.5mA)、机械强度(如1.5 米跌落测试)、环境适应性(温度范围 10-40℃)等核心要求,新增对软件作为医疗设备(SaMD)的风险管理要求,明确设备需通过 YY/T0648 | 
| IEC 60601-1-2:2014+AMD1:2020 | 医疗电气设备 - 第 1-2 部分:电磁兼容性(EMC)(含 2020 年修订) | 规定设备需通过静电放电(±8kV 接触放电)、射频场抗扰度(10 V/m@80-2700 MHz)等测试,新增对家用医疗环境(如蓝牙通信设备)的EMC豁免条款,要求设备标签标注 "与无线设备保持至少30cm距离 | 
| IEC 60601-2-66:2019 | 医疗电气设备 - 第 2-66 部分:助听器和听力辅助系统的特殊安全要求 | 针对助听器的专用安全标准,修正电压范围至1.6-4.5V,跌落测试高度调整为1.0米,新增对可充电电池的过热保护要求,规定骨导振动器的机械耦合强度需通过ISO389-3 标准验证 | 
| ISO 13485:2016 | 医疗器械质量管理体系 - 用于法规的要求 | 要求制造商建立从设计到售后的全流程质量管理,包括供应商审核(如芯片供应商需符合ISO9001)、变更控制(如软件升级需重新验证)、不良事件报告(如耳鸣掩蔽器声输出异常需 48 小时内上报),认证需通过第三方审核iso.org。 | 
| ISO 14971:2019 | 医疗器械风险管理 - 应用指南 | 强制要求对设备使用风险(如电刺激过载导致的神经损伤)进行FMEA分析 | 
| 标准号 | 标准名称 | 标准内容 | 
| ISO 8253-1:2010 | 声学 - 测听方法 - 第 1 部分:纯音气导和骨导测听 | 规定听力计频率精度±1%(如2000Hz 误差≤20Hz),声压级校准需使用TDH-50P耳机配合HA-1 型仿真耳,骨导振动器需通过ISO389-3标准的机械耦合测试,掩蔽噪声需符合 ANSI S3.44-1996的等效连续A声级要求 | 
| ISO 8253-3:2022 | 声学 - 测听方法 - 第 3 部分:言语测听 | 新增对多语言测试材料(如中文普通话、西班牙语)的语音平衡要求,规定测试信号需通过IEC61672-1 的频率加权(A计权),言语识别率测试需在信噪比+10dB条件下进行,测试结果需与ISO7029的参考数据库比 | 
| IEC 60645-1:2017 | 电声学 - 测听设备 - 第 1 部分:纯音和言语测听设备 | 整合原IEC60645-1(纯音)和IEC60645-2(言语)标准,要求设备谐波失真≤3%(125-8000Hz),频率响应范围覆盖125-12000Hz,言语测听模块需通过ISO8253-3的测试材料验证,新增对AI算法辅助测听的验证流程 | 
| IEC 60645-5:2004 | 电声学 - 测听设备 - 第 5 部分:听觉声阻抗测量仪器 | 规定声导抗测试设备的探头音频率(226 Hz/1000Hz)、压力范围(-400至+ 200daPa),中耳肌肉反射测试需符合ISO1996-1的环境噪声限值,设备需通过 YY/T0761的校准验证,新增对无线传输数据的加密要求 | 
| IEC 60118-16:2022 | 电声学 - 助听器 - 第 16 部分:助听器功能的定义和验证 | 针对智能助听器的降噪、反馈抑制等功能,规定降噪效果需通过反相法测试(SNR改善≥1dB),手动/自动程序切换响应时间≤200ms,多通道处理需符合ISO21748 的测量不确定度要求,填补国内助听器功能检测的标准空白全国标准信息公共服务平台 | 
1.3 地区标准
欧盟CE认证(MDR法规)
分类规则:助听器、听力计属IIa类,神经刺激设备可能归为IIb或III类,需符合MDR Annex I的通用安全与性能要求(GSPR)
技术文档:包括风险管理报告、临床数据(如残余抑制试验结果)、标签与说明书(含CE标志及UDI码)
美国FDA认证
510(k) 路径:非植入式耳鸣设备(如掩蔽器)需通过等效性对比,证明与已上市产品(如ANSIS3.44-1996标准设备)实质等同accessdata.fda.gov
De Novo路径:创新设备(如Lenire)需提交多中心临床试验数据,证明安全性和有效性(如 THI 评分改善率≥58.6%)
其他地区
日本 PSE 认证:需符合 JISC60601-1-2电磁兼容要求,及JIST0601-2-70的听力设备性能标准
澳大利亚TGA认证:遵循 AS/NZS 60601系列标准,并通过TGA登记注册
2.1 标准的电子部份电磁兼容EMC内容
电磁兼容性(EMC)指设备在共享电磁环境时,能相互兼容并执行各自功能的状态
在医院环境中,耳鸣耳聋综合诊疗设备需要与众多仪器仪表、电网等设备共同工作,不能因彼此的电磁发射导致功能降低或性能受损,同时也不能影响其他设备的正常运行,这对于保障医疗设备的稳定运行和医疗服务的顺利开展至关重要



04 设备I/O接口及EMC解决方案
目录Contents
一 国际及国内行业标准解读
二 EMC测试相关要求
三 流式细胞仪行业痛点剖析
四 电路设计EMC解决方案
1. 1 国际行业标准
欧洲标准化委员会发布的EN12885:1999标准《生物技术.细胞裂解仪性能标准》
ASTM E3133-18 (美国材料与试验协会)
性能验证(ISO 20391, ASTM E3133)
临床诊断标准化(CLSI, ICCS/ESCCA)
校准与质量控制(FDA, EU IVDR)
1.2 国内行业标准
流式细胞仪制定行业标准如YY/T0588-2017,规定了流式细胞仪的术语和定义、产品分类、技术要求、试验方法、标志、标签和使用说明、包装、运输和贮存等内容,适用于临床使用的对单细胞或其他非生物颗粒膜表面以及内部的生物化学及生物物理特性成分进行定量分析和分选(有分选功能的流式细胞仪)的仪器,国家药监局(NMPA)、ISO 或 CLSI 官方文件
EMC测试项目概述
EMC测试包含多个关键项目,旨在确保流式细胞仪在复杂电磁环境下稳定运行且不产生过多电磁干扰
电磁干扰发射测试:
检测仪器工作时向外界发射的电磁能量,包括传导发射和辐射发射
传导发射测试:
仪器通过电源线、信号线等导体向外传导的干扰
辐射发射:
关注仪器以电磁波形式向周围空间辐射的干扰
抗扰度测试:
静电放电抗扰度测试仪器对静电放电的抵抗能力,电快速瞬变脉冲群抗扰度检验仪器承受电路中快速瞬变脉冲干扰的性能,这些测试项目全方位考量流式细胞仪的电磁兼容性
2.2 具体指标与参数要求
辐射发射测试:
在特定频率范围内,仪器的辐射发射强度必须低于规定限值,像在30MHz-1GHz频段,辐射发射电场强度可能要求不超过某一微伏每米数值,以避免对周围无线通信设备、其他医疗仪器等造成干扰
静电放电抗扰度测试:
要求仪器在接触放电和空气放电的不同等级下
接触放电±4kV
空气放电±8kV
3.1 电磁干扰影响稳定性
在实际使用环境中,流式细胞仪周围存在各种电磁干扰源,如医院中的其他医疗设备(如MRI、CT等)、通信基站信号、电力设备等
这些干扰可能导致仪器检测信号失真,出现假阳性或假阴性结果,影响医生的诊断和科研实验结论而且,电磁干扰还可能使仪器的电子元件受损,缩短仪器使用寿命,增加使用成本
4.1 接地技术优化
采用混合接地方式,结合单点接地和多点接地的优点。对于低频信号部分,采用单点接地,将电路和设备中需接地的点都接到被定义的只有一个物理点为接地参考点的点上,减少地环路干扰,提高电路稳定性。对于高频信号部分,通过旁路电容与接地平面相连接,降低接地阻抗,减少高频驻波影响。当流通信号波长低于0.05λ时采用单点接地,接地线长度达到0.05λ以上的就采用多点接地,根据流式细胞仪电路中不同频率信号特点,灵活选择接地方式,有效抑制电磁干扰
4.2 屏蔽技术应用
针对电场屏蔽,在仪器内部电位不同物体间加入金属屏蔽层,如在信号传输线路周围布置金属屏蔽网,减少干扰源对信号线路的感应。屏蔽层选用导电良好的导体,保证有足够强度并良好接地,可有效增大干扰源与被感应物的距离,减小分布电容,让被感应物贴近接地板,增大其对地电容,从而降低电场干扰
对于磁场屏蔽,采用高导磁率、有一定厚度的材料制作屏蔽体,将仪器中的磁性元件或易受磁场干扰的部件包围起来,利用屏蔽体对磁通的磁分路作用,削弱屏蔽体内部的磁场,减少磁场干扰对仪器电路的影响
4.3 滤波电路设计
在电源输入输出端设计滤波电路,使用共模电感、差模电感、电容等元件组合
共模电感可抑制共模干扰,即产生于电网与零线之间的干扰;差模电感用于抑制差模干扰,也就是叠加在线路电压正弦波上的干扰
通过合理选择电感、电容的参数,如电感的电感量、电容的电容量,使滤波电路在特定频率范围内对不同类型的干扰具有良好的衰减特性,有效过滤掉电源中的电压降落、失电、频率偏移、电气噪声、浪涌、谐波失真和瞬变等干扰,为流式细胞仪的电路提供稳定、纯净的电源,保障仪器正常工作



一 电动床行业国际与国内标准剖析
二 EMC测试要求详解
三 行业痛点聚焦
四 EMC创新解决方案

1.1 国际行业标准解读
家用电动床
IEC 60335-1《家用和类似用途电器的安全 第1部分:通用要求》
IEC 60335-2-109《家用电动床的特殊要求》
家用电动床安全标准( UL 60601-1 / UL 962)
电动医疗床
IEC 60601-1《医用电气设备 第1部分:基本安全和基本性能的通用要求》
IEC 60601-2-52《医用病床的特殊要求》
欧盟(CE认证)EMC指令(2014/30/EU)
美国(FDA & UL认证)
FDA 21 CFR Part 890
医疗床需通过FDA注册(Class I或II类医疗器械)
1.2 国内行业标准情况
国家标准智能床《GB/T 45231 - 2025》
GB 4706.1 & GB 4706.108 家用电动床国家标准
等效IEC60335
GB 9706.1 医疗电气设备安全(等效IEC60601-1)
CCC认证
部分电动床可能需强制认证(视具体功能而定)
2.1 辐射骚扰测试内容
家用电动床 & 消费类电子设备
CISPR 11(工业、科学和医疗设备)
CISPR 14-1(家用电器)
CISPR 32(多媒体设备,替代CISPR 13/22)
EN 55032(欧盟,等效CISPR 32)
FCC Part 15 Subpart B/C(美国)
电动医疗床
IEC 60601-1-2(医疗设备EMC标准,引用CISPR 11)
EN 60601-1-2(欧盟医疗设备EMC)
2.2 辐射骚扰测试限值要求
| 标准 | 设备类别 | 频率范围 | 限值(dBμV/m) | 测试距离 | 
| CISPR 11 | 工业/科学/医疗(Class A) | 30 MHz~230 MHz | QP: 40 | 10m / 3m* | 
| 
 | 
 | 230 MHz~1 GHz | QP: 47 | 230 MHz ~ 1 GHz | 
| CISPR 32 | 家用(Class B) | 30 MHz~230 MHz | QP: 30 | 3m | 
| 
 | 
 | 230 MHz~1 GHz | QP: 37 | 
 | 
| FCC Part 15 | Class B(家用) | 30 MHz~88 MHz | 40.0 | 3m | 
| 
 | 
 | 88 MHz~216 MHz | 43.5 | 
 | 
| 
 | 
 | 216 MHz~960 MHz | 46.0 | 
 | 
| IEC60601-1-2 | 医疗设备 | 30MHz~6 GHz | 参考CISPR 11 Class B | 3m | 
| 注: CISPR 11允许10m测试,但3m更常见(限值需换算:10m限值 = 3m限值 + 10dB) QP=准峰值,AV=平均值,FCC通常用峰值(Peak)检测 | ||||
2.3 传导骚扰详细测试内容
主要检测电动床通过电源线、信号线等传导途径向电网或其他设备传输的电磁干扰
比如:电动床的开关电源工作时产生的高频干扰,可能通过电源线传导至电网,影响其他电器
测试标准:
CISPR 14 - 1、EN 55014 - 1等,国内对应GB 4343.1
家用电动床 & 消费类电子设备
CISPR 11(工业、科学和医疗设备)
CISPR 14-1(家用电器)
CISPR 32(多媒体设备)
EN 55014-1(欧盟,等效CISPR 14-1)
FCC Part 15 Subpart B(美国)
电动医疗床
IEC 60601-1-2(医疗设备EMC标准,引用CISPR 11)
EN 60601-1-2(欧盟医疗设备EMC)
2.4 传导骚扰详细限值要求
| 频率范围 | CISPR 11/CISPR 14-1 限值(dBμV) | FCC Part 15 限值(dBμV) | 
| 150 kHz ~ 500 kHz | QP: 79, AV: 66 | QP: 66 ~ 56* | 
| 500 kHz ~ 5 MHz | QP: 73, AV: 60 | QP: 56 | 
| 5 MHz ~ 30 MHz | QP: 73, AV: 60 | QP: 60 | 
注:FCC限值分Class A(工业)和Class B(家用),Class B更严格
医疗设备通常参考CISPR 11 Class B
特殊标准有些差异
2.5 ESD 静电放电抗扰度测试
| 设备类型 | ESD测试标准 | 备注 | 
| 家用电动床 | IEC 61000-4-2 / EN 61000-4-2 | 通用电子设备标准(CE认证适用) | 
| 电动医疗床 | IEC 60601-1-2 | 医疗设备专用,比通用标准更严格 | 
| 出口美国市场 | ANSI C63.16(参考IEC 61000-4-2) | FCC认证可能额外要求 | 
家用电动床(IEC 61000-4-2)
| 测试项目 | 测试电压 | 测试次数 | 判定标准 | 
| 接触放电 | ±4 kV(金属部件) | 10次/极性 | 功能短暂异常可接受(B级) | 
| 空气放电 | ±8 kV(绝缘表面) | 10次/极性 | 不允许损坏(D级不合格) | 
电动医疗床(IEC 60601-1-2)
| 测试项目 | 测试电压 | 测试次数 | 判定标准 | 
| 接触放电 | ±6 kV(金属部件) | 10次/极性 | 不允许功能中断(A/B级) | 
| 空气放电 | ±8 kV(绝缘表面) | 10次/极性 | 生命支持设备需±2kV余量 | 
2.6 电快速瞬变脉冲群抗扰度测试
家用电动床(IEC 61000-4-4)
| 测试端口 | 测试电压(kV) | 脉冲重复频率(kHz) | 测试时间 | 判定标准 | 
| 电源端口 | ±1 kV / ±2 kV | 5 kHz / 100 kHz | 每极性60s | B级可接受 | 
| 信号/控制端口 | ±0.5 kV / ±1 kV | 5 kHz / 100 kHz | 每极性60s | B级可接受 | 
电动医疗床(IEC 60601-1-2)
| 测试端口 | 测试电压(kV) | 脉冲重复频率(kHz) | 判定标准 | 
| 电源端口 | ±2 kV | 5 kHz | A级必须满足 | 
| 信号端口 | ±1 kV | 5 kHz | A级必须满足 | 
注:
A级:设备正常工作,无性能下降(医疗设备必须满足)
B级:短暂异常后自动恢复(家用电动床可接受)

一. 行业标准解读
二. EMC测试相关要求
三. CPAP呼吸机行业痛点
四. 电路设计EMC解决方案
---------------------------------------------------------------------------------------------------------------------------------------
1.1 国际行业标准
CPAP呼吸机在国际上遵循一系列严格标准,以确保其在全球市场上的安全与质量,国际电工委员会标准IEC60601-1-2明确规定了医疗电气设备在电磁干扰(EMI)和抗干扰能力方面的基本要求,为CPAP呼吸机的电磁兼容性能提供了重要规范;其他相关国际标准也对呼吸机的各项性能指标,包括电磁兼容性、电气安全、机械安全等,做出了详细规定,保障其在复杂的国际医疗环境中稳定运行
1.2 国内行业标准
我国针对CPAP呼吸机也制定了全面且严格的标准体系,在电磁兼容方面,紧密参考国际标准并结合国内实际医疗环境和需求进行完善;国内标准对呼吸机在不同电磁环境下的抗干扰能力、电磁辐射强度等做出明确限制,确保产品不会对国内医疗场所的其他设备产生干扰,同时自身也能在各类电磁干扰下正常工作;在产品的安全性、可靠性以及与国内医疗系统的兼容性等方面,国内标准也有着详细且针对性的要求,推动CPAP呼吸机行业在国内健康有序发展
2.1 EMC测试项目(电磁辐射测试)
电磁辐射测试是评估CPAP呼吸机在正常工作时产生的电磁辐射水平是否符合相关标准限制的关键环节
通过专业的测试设备和方法,精确测量呼吸机向周围空间发射的电磁能量,确保其不会对附近的其他医疗设备、电子设备以及人体健康造成不良影响;过高的电磁辐射可能干扰医疗场所中其他设备的正常运行,甚至对患者和医护人员的身体健康产生潜在危害,因此严格控制电磁辐射水平至关重要
2.2 EMC测试项目(传导骚扰测试)
传导骚扰测试用于评估CPAP呼吸机对外部电磁干扰的抵抗能力,保证设备在真实使用环境中不会受到外部干扰的影响而出现故障或性能下降在实际医疗场景中,存在着各种电磁干扰源,如电网中的谐波、附近其他设备产生的电磁噪声等
通过传导骚扰测试,模拟这些干扰情况,检验呼吸机的电路设计和防护措施是否能够有效抵御干扰,确保设备稳定可靠地运行,为患者提供持续、准确的治疗支持
2.3 EMC测试项目(静电放电ESD)
ESD静电放电测试旨在评估CPAP呼吸机对静电放电事件的抵抗能力
在日常生活和医疗操作中,静电的产生和积累是不可避免的,当人体或其他物体带有静电并与呼吸机接触时,可能会发生静电放电现象
这种瞬间的高电压脉冲可能会对呼吸机的电子元件、电路系统造成损坏,导致设备故障或功能异常。通过静电放电测试,检验呼吸机的外壳设计、接地措施以及内部电路的抗静电能力,确保设备在面对静电放电时能够正常工作,保障患者的治疗安全
2.4 EMC测试项目(抗干扰能力)
抗干扰能力测试全面检验CPAP呼吸机在面对各种电磁干扰源时的性能表现,除了上述的静电放电干扰外,还包括射频辐射干扰、电快速瞬变脉冲群干扰等,这些干扰可能来自医疗场所中的无线通信设备、高频手术设备、开关电源等
通过模拟各种复杂的电磁干扰环境,测试呼吸机的抗干扰能力,评估其在实际使用中的稳定性和可靠性。只有通过严格的抗干扰能力测试,才能确保呼吸机在复杂的医疗电磁环境中准确、稳定地运行,为患者提供可靠的治疗保障
2.5 测试标准依据
CPAP呼吸机的EMC测试严格依据相关标准进行,这些标准为测试提供了统一、科学的方法和判定依据
国际上,如IEC 60601-1-2标准,详细规定了医疗电气设备电磁兼容性的测试方法、限值要求以及风险管理与评估流程
在国内,参照国际标准并结合国情制定的YY 9706.102-2021等标准,对呼吸机的EMC测试做出了具体规定,涵盖了从测试环境、测试设备到测试步骤和结果判定的各个方面。严格遵循这些标准进行测试,能够确保不同品牌和型号的CPAP呼吸机在电磁兼容性方面具有可比性和一致性,保障患者的使用安全和医疗质量
—————————————————————————————————————————————————————————————
3.1 质量与安全隐患案例
案例01:
2024年为例,瑞*迈CPAP呼吸机面罩因磁铁靠近某些医疗植入物和设备时可能破坏其功能或位置,被美国食品药品监督管理局(FDA)确定为I级召回;
案例02:
2021年10月至2023年5月期间生产的特定批次设备,史密斯呼吸机因设备存在导致患者氧气过少的问题而召回
案例03:
2021年6月首次全球召回(涉及500万台设备,含泡沫降解问题叠加),飞利浦呼吸机也因“呼吸机无法操作警报”故障问题,导致大量受伤报告和死亡报告,被FDA进行I级召回
这些召回事件不仅对患者的生命安全构成严重威胁,也对整个行业的声誉造成了极大的负面影响,凸显了行业在质量控制和安全保障方面的不足

—————————————————————————————————————————————————————————————
4.1 优化PCB布局
优化PCB布局是提升CPAP呼吸机电磁兼容性的重要措施之一。合理的PCB布局能够有效减少电磁干扰的产生和传播。在布局时,将敏感电路与干扰源进行隔离,避免它们之间的相互影响。例如,将控制电路、信号处理电路等对电磁干扰较为敏感的部分与功率电路、电机驱动电路等干扰源分开布局,通过物理距离的隔离减少干扰的耦合。同时,优化电路走线,缩短高频信号的传输路径,减少信号的反射和辐射。合理规划电源线和地线的布局,采用多层PCB板,增加电源层和地层,提高电源的稳定性和抗干扰能力,从而降低整个系统的电磁干扰水平,提升呼吸机的电磁兼容性
4.2 增加屏蔽措施
增加屏蔽措施是防止CPAP呼吸机内部电磁干扰泄漏和外部电磁干扰侵入的有效手段。在呼吸机的外壳设计中,采用金属屏蔽材料,如铝合金、不锈钢等,对内部电路进行全方位的屏蔽。金属屏蔽外壳能够阻挡电磁辐射的传播,将内部产生的电磁干扰限制在一定范围内,避免对周围环境和其他设备造成干扰
同时,对于一些关键的电子元件和电路模块,也可以采用局部屏蔽措施,如使用金属屏蔽罩将其包裹起来,进一步增强屏蔽效果。此外,在屏蔽设计中,要确保屏蔽的完整性,避免出现缝隙、孔洞等泄漏点,保证屏蔽效果的有效性,从而提高呼吸机在复杂电磁环境中的抗干扰能力
4.3 滤波电路设计
滤波电路设计是改善CPAP呼吸机电磁兼容性的关键环节之一
通过在电源输入输出端、信号传输线路等位置添加合适的滤波器,可以有效抑制电磁干扰的传播
在电源输入端,使用电源滤波器,滤除电网中的谐波、浪涌等干扰信号,保证输入电源的纯净,减少对呼吸机内部电路的影响。在信号传输线路上,根据信号的频率特性和干扰情况,选择合适的滤波器,如低通滤波器、高通滤波器、带通滤波器等,滤除不需要的高频干扰信号,确保信号的准确传输;此外,还可以采用π型滤波器、LC滤波器等组合形式,提高滤波效果,进一步降低电磁干扰对呼吸机性能的影响,保障设备的稳定运行
4.4 接地系统改进
改进接地系统是提高CPAP呼吸机电磁兼容性和安全性的重要举措;良好的接地能够为电磁干扰提供低阻抗的泄放路径,减少干扰在设备内部的积累和传播。优化接地布局,确保呼吸机内部各个电路模块都有良好的接地连接,采用多点接地、分层接地等方式,降低接地电阻,提高接地的可靠性。同时,确保接地导线具有足够的截面积,以承载可能出现的大电流,避免接地导线过热或熔断。此外,要注意接地系统与其他电路的隔离,防止接地回路产生的干扰对其他电路造成影响。通过改进接地系统,有效降低电磁干扰,提高呼吸机的稳定性和可靠性,保障患者的使用安全

目录
一、行业标准解读 I 二、EMC测试相关要求 I 三、行业痛点剖析 I 四、电路设计解决方案
一、行业标准解读
国际上针对医疗分子分析仪的电磁兼容标准主要有IEC 60601- 1- 2,这是国际电工委员会制定的医用电气设备电磁兼容性标准,要求医疗器械在规定的电磁环境中正常工作,同时要在合理范围内抑制自身产生的电磁干扰,保障设备运行的稳定性以及对周围电磁环境的低干扰性
EN55011标准,其针对工业、科学和医疗设备的电磁干扰进行了规范,严格规定了设备的辐射和传导干扰的限值,确保医疗分子分析仪在使用过程中不会对其他电子设备造成干扰

国内医疗分子分析设备需同时满足安全性(IEC 60601-1/GB 9706.1)电磁兼容性(IEC 60601-1-2/GB 9706.1-2)质量管理(ISO 13485/YY/T 0287)
二、EMC测试相关要求
传导发射测试:
测试医疗分子分析仪通过电源线或其他导体传导到外部的干扰,频率范围一般在150kHz至30MHz; 通过此测试,能有效评估设备对电网及相连设备的影响程度,确保其不会对公共电网或其他设备造成传导性的电磁干扰
辐射发射测试:
主要测量设备辐射出的电磁波,测试频率在30MHz到1GHz之间,以此判断设备是否会干扰周围的其他医疗设备和电子产品,避免在医疗环境中因电磁波辐射导致设备间的相互干扰
ESD静电放电抗扰度测试:
模拟日常生活和操作过程中可能出现的静电放电现象,对医疗分子分析仪进行测试,保证设备在遭受静电冲击时仍能正常工作,防止静电导致设备故障或数据错误
CE射频场感应传导骚扰测试:
评估设备在受到射频场感应的传导骚扰时的抗干扰能力,确保设备在复杂的射频电磁环境下稳定运行,不会因射频干扰而出现功能异常
EFT电快速瞬变脉冲群测试:
检验设备对电快速瞬变脉冲群的抵抗能力,模拟电路中可能出现的快速脉冲干扰,保证设备在这种突发干扰下仍能准确运行,保障医疗过程的连续性和准确性
三、电磁兼容行业痛点剖析
医疗分子分析仪在复杂的医疗环境中使用时,容易受到周围其他电子设备的电磁干扰,导致测量数据不准确,影响医生对患者病情的判断和诊断
例如:附近的大型医疗设备如核磁共振仪、CT机等工作时产生的强电磁干扰,可能会使分子分析仪的检测结果出现偏差
自身产生的电磁干扰也会对其他设备造成影响,在医院病房等设备密集区域,分子分析仪的电磁干扰可能干扰到患者的生命体征监测设备,危及患者生命安全
EMC在成本层面:
为了满足严格的EMC标准,企业需要投入大量资金用于研发和改进产品的电磁兼容性能,包括采用高品质的屏蔽材料、优化电路设计等,这无疑增加了产品的生产成本,降低了企业的市场竞争力
在技术层面:
要实现良好的电磁兼容设计,需要专业的电磁兼容工程师和先进的测试设备,然而目前相关专业人才稀缺,测试设备昂贵,这对许多企业来说是巨大的挑战,限制了行业整体的技术提升速度
四、EMC电路设计解决方案
屏蔽设计
采用金属外壳进行屏蔽,金属外壳能够有效阻挡内部电磁干扰向外辐射,同时也能防止外部电磁干扰进入设备内部
例如:使用铝合金材质的外壳,其具有良好的导电性和机械强度,能在保证设备结构稳固的同时,实现高效的电磁屏蔽
在电路板上添加屏蔽层
例如:在PCB板的顶层和底层铺设铜箔作为屏蔽层,并通过过孔将其与接地层相连,形成完整的屏蔽结构,减少电路板上电路之间的电磁干扰
滤波设计
在电源输入端口添加电源滤波器,可有效抑制电源线上的传导干扰,去除电源中的高频噪声和杂波,为设备提供纯净的电源,保证设备稳定运行
在信号线上使用信号滤波器,根据信号的频率特性选择合适的滤波器,滤除信号传输过程中混入的干扰信号,确保信号的准确性和完整性
接地设计
建立良好的接地系统,确保设备的接地电阻足够小,使电磁能量能够顺利导入大地
例如:采用单点接地方式,将所有需要接地的部分连接到同一个接地点,避免接地环路产生,减少接地干扰;多层电路板,合理规划接地层,将不同功能模块的接地分开,避免相互干扰,提高设备的抗干扰能力

USB-Type-C接口EMC及热插拔可靠性设计

以太网接口EMC及热插拔可靠性设计

HDMI接口EMC及热插拔可靠性设计

CAN总线控制模块解决方案

RS485通讯模块解决方案

GPIO/ UART/ I2C接口 EMC及热插拔可靠性设计
详细设计文档,请点击下载
一 牙科设备相关标准
二 国际和国内标准对EMC相关要求
三 牙科设备行业电子部分痛点
四 EMC的设计规划及解决思路
五 牙科设备的EMC解决经典方案
--------------------------------------------------------------------------------------------------------------------------------------------------------
一 牙科设备相关标准
ISO 23402- 1:2020是国际标准化组织(ISO)发布的一项关于非永久性医疗环境使用的便携式口腔设备标准,适用于非永久性医疗环境使用的便携式口腔设备,涵盖电气安全、机械安全、辐射安全等安全要求,以及设备性能、精度、稳定性等功能要求
IEC 80601- 2- 60:2019 EN/FR是关于医疗电气设备的国际标准
第2部分60专门针对牙科设备的基本安全和基本性能的特定要求,对设备的安全结构、易接近的保险开关、接地措施、隔离电压、绝缘、电气间隙等方面作出规定,还明确了设备的基本性能,如输出功率、精度、稳定性、消毒能力等
IEC 60601-1-2 医用电气设备第 1-2部分 :基本安全和基本性能的通用要求并列标准 :电磁 兼容要求和试验的修正案,在美国,2023 年 12 月 17 日生效, 在欧盟,2024 年 3 月 19 日生效
WS/T 118 - 1999为全国卫生行业医疗器械、仪器设备(商品、物资)分类与代码,为医疗器械的分类与代码提供了统一标准,方便行业内的管理与交流
2022年发布的一系列医械国标
GB/T 36917.3 - 2022牙科学技工室用刃具第3部分:铣床用硬质合金刃具
GB/T 36917.4 - 2022牙科学技工室用刃具第4部分:技工室用微型硬质合金刃具等,针对牙科设备的不同方面制定了详细标准 ,确保产品质量和安全性
GB 9706.260-2020 医用电气设备 第2-60部分:牙科设备的基本安全和基本性能专用要求
虽不是专门的 EMC 标准,但对牙科设备的电磁兼容性有相关要求,例如采用高导电性和高磁导率的屏蔽材料,如铜、铝及其合金,以提升设备对外部电磁干扰的屏蔽效果
二 国际和国内标准对EMC相关要求
在 IEC 61000 系列标准中,IEC 61000-6-3与 ISO 23402-1 标准的关系较为密切
适用环境相近:
ISO 23402-1 规定了非永久性医疗环境中便携式口腔设备的一般要求,而 IEC 61000-6-3 是住宅、商业和轻工业环境的发射标准,非永久性医疗环境与住宅、商业等环境有一定相似性,都属于相对普通的电磁环境,不像工业环境那样存在高强度的电磁干扰;便携式口腔设备在非永久性医疗环境中使用时,其电磁发射需要符合类似住宅、商业和轻工业环境的相关标准要求,以避免对周围环境中的其他电子设备产生干扰
保障设备兼容性:
IEC 61000-6-3 标准旨在确保电气和电子设备在住宅、商业和轻工业环境中使用时,其电磁发射不会对同一环境中的其他设备造成不可接受的干扰。ISO 23402-1 标准所涉及的便携式口腔设备作为电子设备,在非永久性医疗环境中也需要与周围的其他电子设备(如照明设备、小型电器等)和谐共处,遵守类似的电磁发射限制,以保障整个环境中各种设备的正常运行和兼容性
YY9706.102-2021 该标准等同采用国际标准 IEC60601-1-2,于 2023 年 5 月 1 日正式实施,标志着中国医疗器械电磁兼容要求与国际全面接轨
电磁干扰EMI:传导发射CE和RE辐射发射测试根据医疗产品的分组和分类适用于不同的限值,产品分组和分类按照 GB 4824-2019《工业、科学和医疗(ISM)射频设备 电磁骚扰特性限值和测量方法》执行,分为 1 组、2 组、A 类、B 类。其中,A 类适用于工业环境,B 类适用于家用或对电磁干扰要求较高的场所
电磁抗扰度(EMS):对于“生命支持式”医疗产品和“非生命支持式”医疗产品,射频传导抗扰度和射频辐射抗扰度测试等级有所不同,“生命支持式” 产品要求的测试等级通常要高于 “非生命支持式” 产品
三 牙科设备行业电子部分痛点
牙科设备对精度和功能的要求不断提高,电子部分需要不断升级以满足这些需求。
例如:在口腔种植手术中,设备需要更精准的定位和操作控制,这对电子控制系统的精度和稳定性提出了更高挑战
精准定位与操作控制的核心需求:
亚毫米级定位精度: 基于锥形束 CT(CBCT)的导航系统可实时匹配术前规划与术中骨组织位置,动态调整钻头路径
动态稳定性控制:手术过程中需抵抗手部抖动、组织反作用力等干扰,保持操作轨迹的稳定性
多模态协同操作:设备需支持钻削、铣削、激光切割等多种操作模式,并与 irrigation(冲洗)、止血等辅助功能联动,确保操作连贯性

电磁发射(EMI)超标导致自身或周边设备干扰
原理:设备内部高频元件(如电机、电源、处理器)工作时会辐射电磁噪声(如射频干扰、谐波)
案例:
牙科手持电机的电刷换向产生高频脉冲噪声,若未有效滤波,可能耦合到显示屏的驱动电路,导致像素信号紊乱,出现闪烁或花屏,功率模块(如开关电源)的 EMI 未被抑制,通过电源线传导至控制系统,干扰 MCU 的逻辑信号,引发显示错误(如数据读取错误)
电磁抗扰度(EMS)不足导致自身敏感
原理:设备对外部电磁干扰(如医院内其他设备的射频信号、电网波动)缺乏抗扰能力。
案例:
邻近的牙科 CT 或激光设备工作时产生强电磁场,若显示屏的驱动芯片未做抗扰设计(如未加屏蔽罩或去耦电容),可能导致显示控制器误动作
电网中的浪涌或谐波(如手术室大功率设备启停)通过电源线侵入,使显示屏的电源模块输出不稳定,引发显示异常
电磁环境兼容性设计缺陷
原理:
设备内部各模块布局不合理,导致电磁耦合(如导线交叉干扰、接地环路)
案例:
显示屏的排线与电机驱动线平行布线,形成寄生电容耦合,电机高速运转时的脉冲信号串扰至显示信号,造成图像闪烁
接地系统设计不良(如数字地与模拟地混接),导致高频噪声通过地线回流至显示屏电路,干扰显示驱动芯片的基准电压
电子元件老化与 EMC 性能退化的恶性循环
电容失效:
电解电容老化后 ESR(等效串联电阻)增大,滤波能力下降,电源纹波加剧,可能引发显示屏供电不稳
屏蔽层腐蚀:
金属屏蔽罩或导电胶条老化后,电磁屏蔽效能降低,外部干扰更易侵入电路
接插件松动:
连接器接触不良导致接地阻抗增大,共模噪声抑制能力减弱,引发信号完整性问题(如显示数据传输错误)
EMC 问题加速元件老化
过热加剧老化:
EMI 滤波不足可能导致电路中感性元件(如电感)发热增加,加速周边元件(如电阻、芯片)的热老化
电应力损伤:
持续的电磁干扰可能使芯片长期处于异常工作状态(如频繁复位、逻辑错误),导致内部晶体管磨损,缩短寿命
散热问题与EMC的耦合效应
散热不良引发 EMC 性能恶化
元件温升导致参数漂移:高温下,电容容量、电阻阻值可能偏离标称值,导致滤波电路失效(如 RC 滤波器截止频率偏移),EMI 抑制能力下降
热变形引发结构屏蔽失效
塑料外壳受热变形后,屏蔽接缝间隙增大(如超过 λ/20,λ 为干扰波长),电磁泄漏增加
EMC 设计影响散热路径
屏蔽罩限制散热:全金属屏蔽可能阻碍空气流动,若未设计散热孔或热传导路径,导致元件在高温下工作,形成 “散热差→EMC 恶化→更易故障” 的循环
接地与散热共路径:不合理的接地设计(如通过散热片接地)可能使热噪声混入地线,加剧电磁干扰
详细内容,请下载PDF文档!
根据 USB2.0 标准,符合 USB 的电源应当在 4.75V 至 5.25V 之间并提供至少为 0.5A 的连续电流。
但是,仍可能发生一些故障,容易损坏未采取保护措施的下游电子线路。典型的故障包括:感应式尖峰电压、连接到高电压充电器上(用户操作失误)、连接到供电质量遭受污染的电源。虽然典型的计算器电源的电压控制在 5V +/- 5% ,但这并不意味着 USB 端口的电压不会超过 5.25V 。感应发生的电压尖峰值可以超过 8V ,并损坏未采取保护措施的外设。尖峰电压现象发生在电源总线上存在一定的电感且电流发生了快速变化的情况下。电流的快速改变可能来自于外设热插拔、内部系统关机、或其它内部供电波动现象。电感可能是在设计上采用了磁性部件而产生,也有可能是由于电缆较长以及其它电源总线组成部件所引发。电源总线的电感值越大,在外设内产生的尖峰电压现象就越严重。简言之,USB 设备可能承受超过 5V 的电压,并应当针对这种情况采取保护措施。
附件:音特电子医疗设备USB2.0接口保护方案
USB3.0 —— 也被认为是 SuperSpeedUSB——为那些与 PC 或音频/高频设备相连接的各种设备提供了一个标准接口。新的USB 3.0在保持与 USB 2.0的兼容性的同时,还提供了下面的几项增强功能:
极大提高了带宽——高达5Gbps 全双工(USB2.0则为480Mbps 半双工)
实现了更好的电源管理
能够使主机为器件提供更多的功率,从而实现 USB——充电电池、LED 照明和迷你风扇等应用。
能够使主机更快地识别器件
新的协议使得数据处理的效率更高
附件:音特电子医疗设备USB3.0电路保护方案