
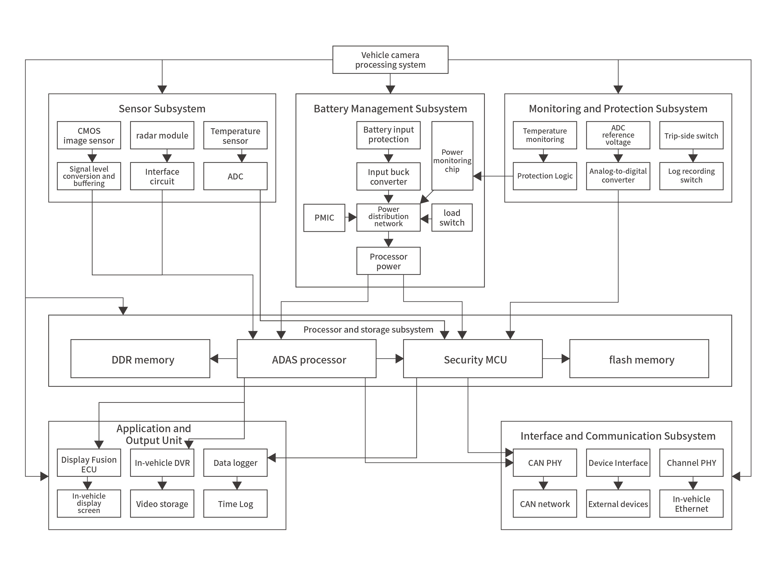
前置摄像头是汽车高级驾驶辅助系统(ADAS)与智能移动终端的“眼睛”,承担着车道识别、避障感知及高清影像采集的关键职能。我们针对车载及工业级摄像头对高速信号传输与小型化集成的严苛要求,提供了专业级的电路保护方案。由于摄像头接口(如 MIPI, SerDes)对静电极其敏感且易受瞬态电磁干扰,我们深度集成了超低电容的 ESD 保护阵列,在确保高清视频数据零丢包传输的同时,为敏感的图像传感器(CIS)提供极致的防护。音特电子的方案助力摄像头在振动、高温及复杂电磁环境下保持卓越的成像稳定性与系统可靠性。