Global
EN
行业方案
技术支持
技术支持
超过千家合作客户,17年服务经验,从选型到技术支持我们都能为您提供
可持续发展
可持续发展
持续创新、引领行业进步是我们不屈的使命。
新闻&资源
新闻&资源
时刻与您分享我们的一点一滴
关于我们
关于我们
音特电子集技术研发、芯片制造、封装测试、销售和服务于一体
人才发展
人才发展
一同释放潜力,塑造人类健康未来
行业方案
注重客户方案需求,量身定制解决方案,帮您提升产品核心竞争力

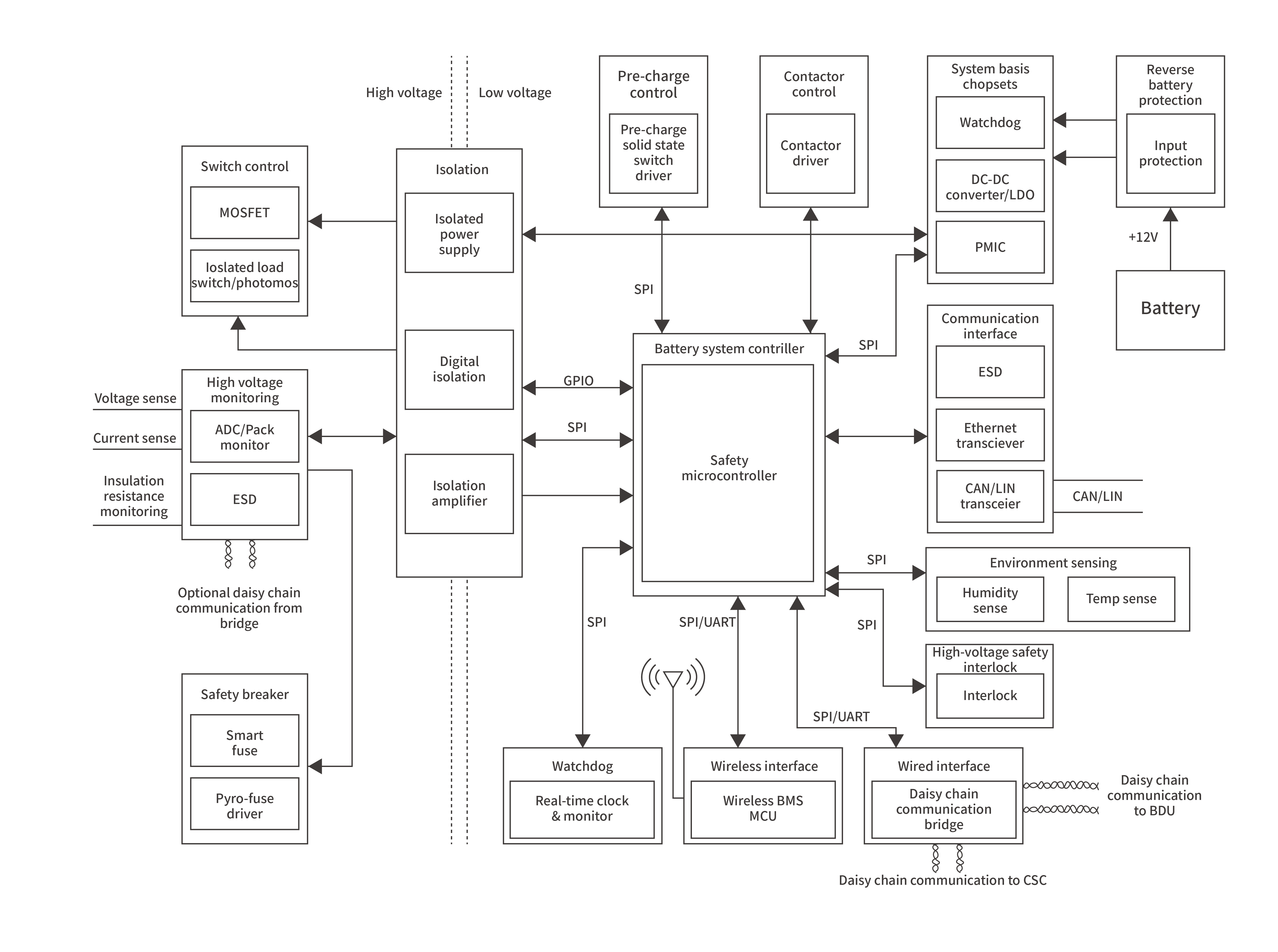
电池管理系统BMS

BMS 是储能电池组的安全守护者。我们针对其高电压采样和精密通信需求,提供了高性能的电隔离与静电防护方案。通过在采样通道部署高精度的防护器件,确保系统能实时、准确地监测电池状态,有效防止外部浪涌对主控芯片的损伤,保障电池组的长效循环安全。

应用框图
查找适用于您系统的产品和参考设计
电池管理系统BMS应用框图

产品

技术文档

Tvs 瞬态抑制二极管 (1)

SMDJ15CA

-- 15V、3000W、双向瞬态电压抑制二极管(TVS),用于高功率电源与通信接口保护特性

Ntc 热敏电阻 (1)

Rd整流二极管 (1)

Tvs 瞬态抑制二极管 (1)

SMDJ15CA

-- 15V、3000W、双向瞬态电压抑制二极管(TVS),用于高功率电源与通信接口保护特性

Ntc 热敏电阻 (1)

Tvs 瞬态抑制二极管 (1)

SMF3.3CA

-- 3.3V、200W 双向瞬态电压抑制二极管(TVS),适用于 I/O 接口、DC电源线及通信、工业、消费电子电路的瞬态电压钳位保护,具有快速响应、高浪涌能力和低钳位电压特性。

Tvs 瞬态抑制二极管 (1)

SMF3.3CA

-- 3.3V、200W 双向瞬态电压抑制二极管(TVS),适用于 I/O 接口、DC电源线及通信、工业、消费电子电路的瞬态电压钳位保护,具有快速响应、高浪涌能力和低钳位电压特性。

Esd 静电保护元件 (1)

Tvs 瞬态抑制二极管 (1)

SMCJ15CA

-- 双向 15 V、1500 W、±30 kV ESD 保护瞬态电压抑制 (TVS) 二极管,采用 SMC (DO-214AB) 封装

Tvs 瞬态抑制二极管 (2)

SMF3.3CA

-- 3.3V、200W 双向瞬态电压抑制二极管(TVS),适用于 I/O 接口、DC电源线及通信、工业、消费电子电路的瞬态电压钳位保护,具有快速响应、高浪涌能力和低钳位电压特性。

SMBJ5.0CA

-- 600W, 5.0V工作电压, 双向, ±30kV ESD防护, SMB封装, TVS二极管

Esd 静电保护元件 (2)

ESD5V0APB

-- 具有 ±30kV ESD 保护功能的汽车级、双通道、5V 低电容瞬态电压抑制 (TVS) 二极管阵列

ESDULC5V-4K5

-- 四通道 5V、0.8pF、±8kV ESD 保护阵列,适用于高速数据接口与多线保护

Esd 静电保护元件 (2)

ESD24VAPB

-- 具有 ±30kV ESD 保护功能的汽车级、双通道、24V CAN 总线瞬态电压抑制 (TVS) 二极管阵列

ESD0524P

-- 用于超高速接口的 4 通道、0.35pF、±15kV 静电保护 ESD 保护二极管阵列

Esd 静电保护元件 (1)

ESDULC5V-4K5

-- 四通道 5V、0.8pF、±8kV ESD 保护阵列,适用于高速数据接口与多线保护

Tvs 瞬态抑制二极管 (1)