Global
EN
行业方案
技术支持
技术支持
超过千家合作客户,17年服务经验,从选型到技术支持我们都能为您提供
可持续发展
可持续发展
持续创新、引领行业进步是我们不屈的使命。
新闻&资源
新闻&资源
时刻与您分享我们的一点一滴
关于我们
关于我们
音特电子集技术研发、芯片制造、封装测试、销售和服务于一体
人才发展
人才发展
一同释放潜力,塑造人类健康未来
行业方案
注重客户方案需求,量身定制解决方案,帮您提升产品核心竞争力

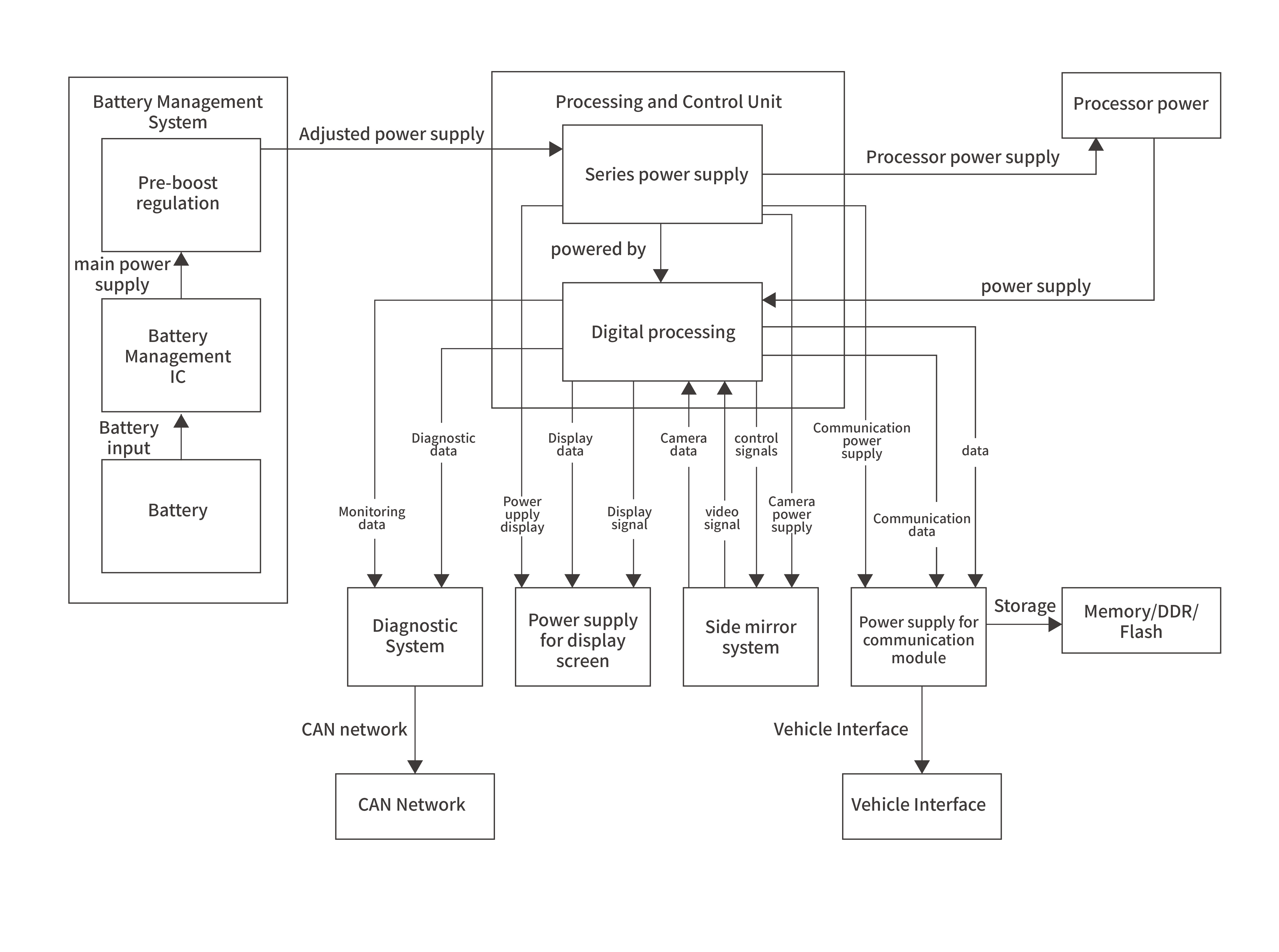
后视镜更换/摄像头后视镜系统

摄像头后视镜系统(CMS)作为传统光学后视镜的颠覆性替代方案,通过高清摄像头与舱内显示屏的实时联动,大幅拓宽了驾驶视野并降低了风阻。我们深知 CMS 系统对视频流传输稳定性与低时延的极致要求,为其提供了从高速数据接口保护到高效电源管理的完整半导体支撑。针对外部摄像头易受到的静电(ESD)冲击及复杂车载环境下的电磁纹波,音特电子深度集成了超低电容的瞬态抑制方案与高性能滤波器件,在确保百兆/千兆级影像数据无损传输的同时,极大提升了系统在雨雪、强光等全天候极端环境下的运行可靠性。

应用框图
查找适用于您系统的产品和参考设计
后视镜更换/摄像头后视镜系统应用框图

产品

技术文档

Tvs 瞬态抑制二极管 (1)

SM8K33CA

-- 8000W 表面贴装瞬态电压抑制二极管,符合 AEC-Q101

Esd 静电保护元件 (1)

ESDLC5V0APB

-- 双向、5V、7A、16pF、SOT-23 封装 TVS 二极管阵列,用于静电 (ESD) 与浪涌保护

Zd 稳压二极管 (1)

Gdt 气体放电管 (1)

2R090S-8×6

-- 90V、≤1pF、10kA 两电极气体放电管(GDT),适用于通信线路、宽带设备及低压信号接口的浪涌、雷击和瞬态过电压保护

Tvs 瞬态抑制二极管 (1)

SM8K33CA

-- 8000W 表面贴装瞬态电压抑制二极管,符合 AEC-Q101

Zd 稳压二极管 (1)

Tvs 瞬态抑制二极管 (1)

SMBJ5.0CA

-- 600W, 5.0V工作电压, 双向, ±30kV ESD防护, SMB封装, TVS二极管

Esd 静电保护元件 (1)

Zd 稳压二极管 (1)

Tvs 瞬态抑制二极管 (2)

SMBJ5.0CA-H

-- 双向、5V、600W 高可靠性TVS 二极管,采用SMB 封装

SMBJ24CA-H

-- 双向、24V、600W 高可靠性TVS 二极管,采用SMB 封装

Zd 稳压二极管 (1)

YAZ1D3V3

-- 1W、3.3V、SMAG 封装齐纳二极管(Zener Diode)